عُبادة ا لحـيدري #خذ_اللقاح 🇸🇦🇦🇺
عُبادة ا لحـيدري #خذ_اللقاح 🇸🇦🇦🇺

@OAlhaidari

3 تغريدة 34 قراءة Jan 17, 2020
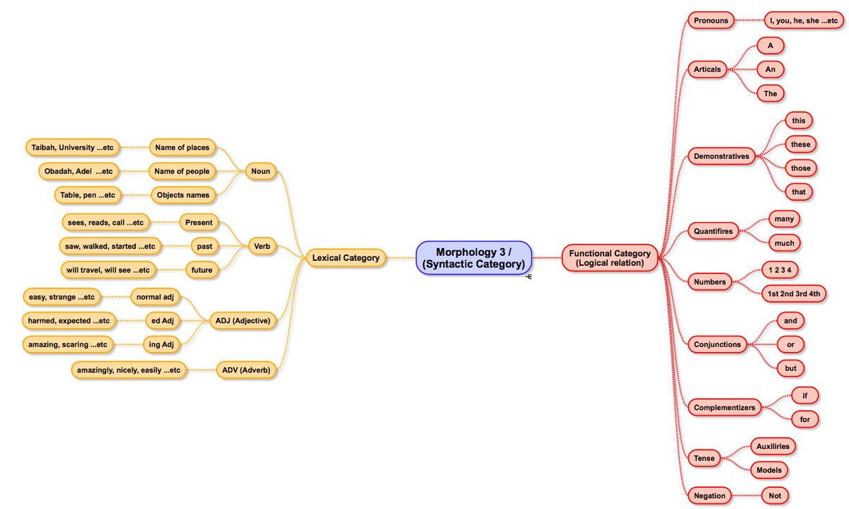
@tabiah_stundets تجميع لدروس مادة Morphology او الصرف ، التجميع هذا لا يغني عن الكتاب او الملزمة او الدفتر.
بعض الاخطاء البسيطة في الرسومات تم تصحيحها من دكتور المادة ?
@Rattibha رتب

جاري تحميل الاقتراحات...