من المُشجع أن العلماء يطورون طرق و فعالية #العلاج_الجيني و الخلوي و المناعي باستمرار و الآن كل التركيز على استغلال #تقنية_كريسبر و تقنية mRNA و السنوات القادمة ستكون حافلة بالنجاح في عدة مجالات طبية 🧬🧬
pennmedicine.org
pennmedicine.org
على سبيل المثال الآن تم الموافقة على ٧ نماذج من العلاج بطريقة CAR T cell
CAR T Cells: Engineering Patients’ Immune Cells to Treat Their Cancers
cancer.gov
CAR T Cells: Engineering Patients’ Immune Cells to Treat Their Cancers
cancer.gov
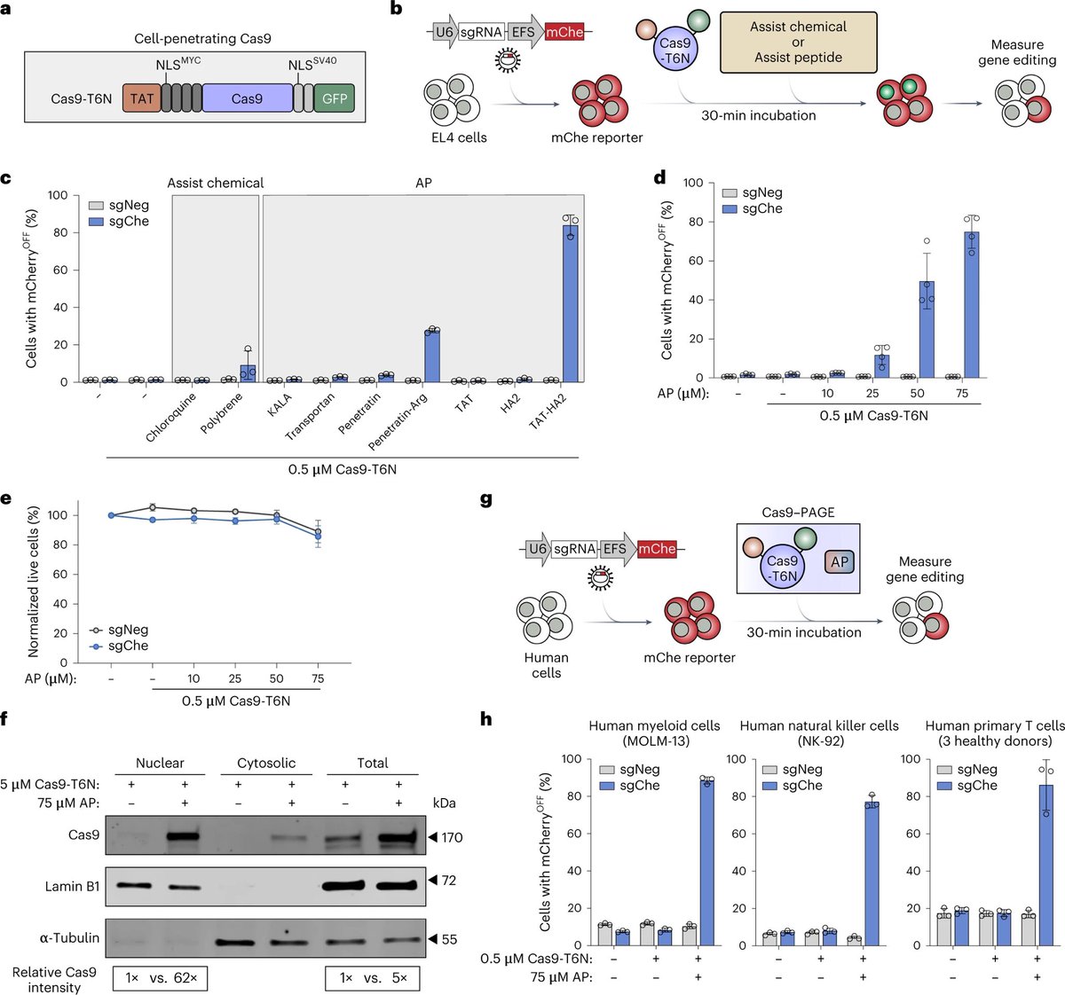
وهنا ورقة حديثة منشورة حسنت من طريقة و فعالية التعديل الجيني باستخدام #تقنية_كريسبر في الخلال البشرية و بسمية أقل و هذا سيساعد في دقة العلاج الجيني و الخلوي
Efficient engineering of human and mouse primary cells using peptide-assisted genome editing
nature.com
Efficient engineering of human and mouse primary cells using peptide-assisted genome editing
nature.com
جاري تحميل الاقتراحات...