Edgy - The DeFi Edge 🗡️
Edgy - The DeFi Edge 🗡️

@thedefiedge

27 تغريدة 30 قراءة Mar 16, 2023
21 must-know DeFiLlama features you should be using:
DeFiLlama is the most popular tool in DeFi.
But most people are probably using around 10% of its features.
They've been continuously shipping this past year, and some of their best updates have flown under the radar.
I've gathered some of my favorites.
Here's your Edge 🗡️:
Borrowing Aggregator
According to the head llama, the borrow aggregator is most underused.
Back then, I had to use spreadsheets & manual labor to compare rates.
This feature automates finding the best rates for you. Think Google Flights for DeFi lending rates.
Example:
1) You have ETH as collateral & want to borrow USDT.
2) Sort by borrowed. The more $ that's borrowed, the more battle-tested the protocol is.
I like Aave V3 the best here - I prefer a "safer" protocol over chasing extra yield (especially after the Euler Labs exploit)
Notifications
Want to get notified as soon as an opportunity becomes available?
DeFiLlama is now integrated with HAL.
Example:
1. Set criteria for USDT opportunities.
2. Click Notify
3. You can get notifications via Slack, Discord, emails, etc.
(Hal has a monthly fee)
Watchlist
DL has a watchlist /w folders to keep track of various coins.
Some ideas: Your portfolio, sectors, narratives, & high-risk tokens.
Here's how to set it up:
1) Go to Watchlist
2) Type in a protocol
3) Click on the bookmark icon on the protocol's page
USD Inflows
"It's so over."
"We're back!"
Everyone on Crypto Twitter is emotional.
I like to monitor USD Inflows / Outflows to see when retail's coming back or if we're still in PVP mode with each other.
Dex Volume
Monitor the volumes of Dexes on each chain.
2 use cases:
1) It lets you compare chains besides just TVL. Dex volume shows activity and usage.
2) Dex Wars. For example, this shows data in the ongoing Arbitrum dex wars.
Stablecoin Charts
You might not feel safe being in USDC with everything that happened.
You're wondering which Stablecoins people are fleeing to.
Use the Stablecoin charts to see which coins are growing.
This shows Tether, TrueUSD, and LUSD are growing.
Long-Short Strategies
You short AND long a token in different places. This gives you no price exposure, but you earn rewards.
DL aggregates the various opportunities.
The thread linked goes into more detail.
Leverage Lending (Looping)
Let's say you want to lend your USDT.
• You lend $10,000 USDT
• You can borrow $7,500 USDT
Sometimes there's a +APY% for supplying & for borrowing.
What if you take that $7,500 you borrowed and re-supply it again and again? Stacking the rewards.
APY Trends
It allows you to access the market-wise median APYs of DeFi Protocols quickly.
Basically, it has to be > TradFi APYs to be worth the risk of being in DeFi.
The higher the DeFi yield, the more attention & liquidity it'll attract.
Liquidations
Degens love using leverage.
When there are periods of volatility, I pay close attention to liquidations.
Large liquidations can cause massive prices, and sometimes "liquidation cascades."
You can see that shit will hit the fan if ETH price hits $850
Liquidation Positions
You can also see the most significant positions.
I use this to gauge how the largest whales think about their liquidation price.
Everyone's conservative now.
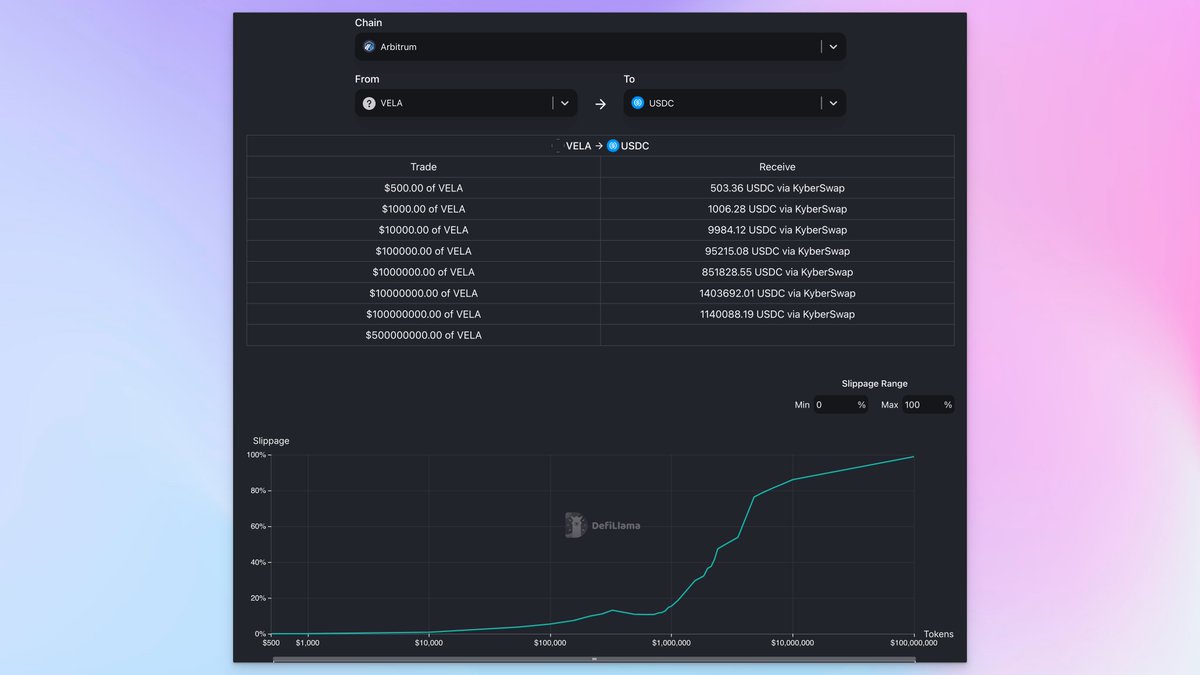
Token Liquidity
You're up 100x on a token. It's time to cash out, but there's no liquidity.
So you end up losing most of your gains via slippage 🤦.
This feature shows you how liquid a token is.
The Revenue and Fees Tracker
Everyone loves the real yield movement.
This page breaks down the revenue, fees, and what $ goes back to the token holders.
Protocol Page Tracking Inflows / Fees
Once USDC started depegging, I knew that Dai would be affected (since USDC partially collateralizes it).
A 3rd-order consequence: GNS is a protocol that relies heavily on Dai.
So I used the GNS page on DL to track the inflow / outflows.
LSD Checker
LSDs are the hottest narrative now because of Shanghai coming up.
Stats I'm looking at:
• 30d change
• ETH Peg %
• Market Share %
• LSD APR %
I'm also looking to see if any newer LSDs are gaining traction.
DeFiLlama Swap
This tool is pretty much free money.
If you're swapping tokens, it aggregates all the aggregators to find you the best possible price.
And they don't charge you any fees.
Treasury Protocols
A protocol can collapse if there's not enough $ in the treasury - they must pay expenses.
You want to see BTC, ETH, and Stablecoins > Native tokens.
They preserve their value the best in bear markets.
You can also go to the protocol's pages themselves.
Finding Yields
You have some stETH and you want to put it to work.
Some things to watch for:
• What's the reward you're getting paid in
• Average APY (to see how consistent it is)
• TVL / APY criterias
Stablecoin Pools
You have some stablecoins, and you want to generate yield. You need this page.
A few things to watch for:
• Base vs. Reward APY
• The 30 average APY - to see how consistent the yield is.
DeFiLlama Chrome Extension
This just released (safe - it's open source)
• Show prices of tokens that aren't priced on etherscan
• Enhances your etherscan research
• Behavior-based wallet tagging
• Protects you from scams
DL Roundup
The Daily Ape was my go-to for daily news curation, but they've been on a hiatus.
I'm filling the void with DL's Roundup - curated by @LlamaIntern.
You can see it on the site or subscribe to their Telegram channel.
Additional Features
I can't cover every single DL feature because everyone has A.D.D.
1) I left off airdrops, cex transparency, hacks, etc., because they're self-explanatory.
2) Finding gem features are shared on this thread linked below.
Risks
I'm sharing different features of DeFiLllama.
1) Some strategies require active management (so you don't get liquidated)
2) Combining strategies of multiple platforms = additional risks.
So make sure you do your research before you ape into any strategies.
I hope you enjoyed this thread.
I spend hours each day observing & analyzing what I see on DL.
It's much better to find your own alpha than to rely on others who may dump on you.
Please retweet the 1st tweet in the thread if you think your audience would enjoy it 🥺.

جاري تحميل الاقتراحات...