إبراهيم الحمود | Ibrahim Alhomoud
إبراهيم الحمود | Ibrahim Alhomoud

@Ibrahim_PharmD

21 تغريدة 33 قراءة Dec 22, 2022
على الرغم من اكتشاف أدوية الكوليسترول (الستاتين=statin) في سبعينيات القرن الماضي، لكن لازالت هناك تفاصيل لم يتم فهمها بالكامل، ولعل احد أهم هذه التفاصيل هو علاقة هذه الأدوية بالإصابة بالسكري.
#ثريد علمي يشرح كيف بدأت هذه النظرية، وكيف مر بمنعطفات وصلت أحيانًا لمرحلة الجنون!
1️⃣- تعتبر أدوية "الستاتين" من أكثر الأدوية انتشاراً في العالم
تعمل هذه الأدوية بايقاف الإنزيم المسؤول عن تكون الكوليسترول وبالتالي يقلل من تكون الترسبات في الأوعية الدموية والتي قد تؤدي الى جلطة قلبية او سكتة دماغية
2️⃣- في التوصيات الأخيرة للجمعية الأمريكية للسكري، نصت على متابعة السكري بشكل منتظم لمن يستخدم أدوية الكوليسترول "الستاتين" وهو مافتح نقاش قديم ظن غالبية المختصين اننا تجاوزناه لما هو أهم
لكن هل صحيح ان أدوية "الستاتين" تزيد من نسبة الإصابة بالسكري؟
3️⃣- وقبل ان ابدأ بالسرد، احتاج اوضح نقطة مهمة وهي ان المقصود هنا هو استخدام ادوية "الستاتين" تحديداً لغرض الوقاية الأولية primary prevention بمعنى شخص لم يحصل عنده اي امراض قلبية او سكتة دماغية
حيث انه لايوجد اي شكوك في دور هذه الأدوية في من حصل عنده احد الأمراض السابقة
4️⃣- حقيقة لا ابالغ ان قلت ان موضوع أدوية "الستاتين" مر بمنعطفات مجنونة وأحيانًا طريفة سببت ربكة لعامة الناس
مثلاً، أحد أكثر الكتب مبيعاً حسب New York Times للطبيب فرانك ليبمان في كتاب
The New Health Rules خصص فصل كامل بعنوان
STEP AWAY FROM THE STATINS
5️⃣- ملخص ماكتبه ان أدوية الستاتين عبارة عن تجارة وان الملايين من الناس يأخذون هذه الأدوية بدون الحاجة. واضاف انها لاتمنع امراض القلب، بل تسبب اعراض جانبية كثيرة مثل السكري/ارتفاع انزيمات الكبد/آلام العضلات/..الخ
تخيل ان هذا الكلام يصل للناس من شخص يعتبر مختص في المجال!
6️⃣- مثال آخر لإرباك الناس، صحيفة ديلي إكسبرس البريطانية نشرت بالخط العريض "أدوية الستاتين تزيد من احتمالية الاصابة بالسكري"!
7️⃣- قابل هذا التشكيك، مجموعة أخرى طالبوا بإضافة أدوية الستاتين لجميع الناس بلا استثناء، احد المطالبات كانت باضافة دواء "الستاتين" مع البرجر ليعادل الضرر ونسبة الدهون!
مجموعة أخرى طالبت باضافة الستاتين مع الماء لجميع الناس!
8️⃣- وحتى نفهم اسباب الخلاف، نحتاج نأخذ خطوة للخلف ونفهم الدراسات التي اعتمد عليها كل جانب!
مع ملاحظة ان اغلب الدراسات هي دراسات observational studies وتعتبر من الدراسات التي يصعب التحكم بالعوامل الخارجية والتي قد تؤثر على النتائج
9️⃣- ظهر الخلاف على السطح لأول مرة في 2010 عندما نشر مجموعة من الباحثين دراسة ضخمة (meta-analysis) مكونة من ١٣ دراسة
نتيجة الدراسة: وجدوا ان متوسط الإصابة بالسكري النوع ٢ من أدوية الستاتين ١٠٪
الدراسة سببت ربكة كبيرة في ذلك الوقت لأن أدوية الستاتين تعتبر أحد اكثر الأدوية موصوفة
🔟- نفس المجموعة البحثية كان لهم اوراق علمية صغيرة خلال الفترة ٢٠٠١-٢٠٠٦، لكن استطاعوا لفت الأنظار بقوة من خلال هذه الدراسة.
ولكن بقي السؤال: من هم الأكثر عرضة للإصابة بالسكري من أدوية الستاتين، هل الجميع؟
لذلك كان من الضروري اعادة دراسة النظرية مرة أخرى بتفصيل أدق
١١- في 2011 قامت مجموعة أخرى من الباحثين باعادة تجربة النظرية، ولكن بطريقة ذكية!
اختاروا ٣ دراسات ضخمة (ليست ضمن الـ١٣ دراسة التي تمت دراستها سابقًا) وقاموا بتحليلها بشكل دقيق
١٢- نتيجة الدراسة: لاحظوا ان نسبة الإصابة بالسكري تزداد بناءً على حاجتين:
- وجود عوامل اصابة للسكري مثل: تحليل سكري اكثر من ١٠٠ للصائم/ ضغط/ارتفاع دهون ثلاثية/سمنة
- جرعة الستاتين المستخدمة
١٣- الدراسة قامت بتقسيم المشاركين الى ٥ مجموعات بحسب قياس السكر الصائم، لاحظوا 🔴 عدم وجود علاقة بين الإصابة بالسكري وأدوية "الستاتين" لمن كان لديه فحص السكر الصائم أقل من ١٠٠🔴
لكن تزداد فعلاً نسبة الإصابة بالسكري اذا كان قياس السكر الصائم أكثر من ١٠٠
١٤- في فبراير 2012 قامت هيئة الغذاء والدواء بالاستجابة لنتائج تلك الدراسات واضافت تحذير ان أدوية "الستاتين" قد تسبب ارتفاع في سكر الدم!
١٥- تم نشر العديد من الأوراق العلمية في ذلك الوقت، احد اهمها هذه الدراسة التي قارنت الأضرار مقابل المنافع (risk vs. benefits)
واتضح ان ايجابيات أدوية "الستاتين" اكبر بكثير من الأضرار خصوصًا في منع حدوث امراض القلب او سكتات دماغية
🔴"سواء مصاب بالسكري او غير مصاب بالسكري"🔴
١٦- خلال هذه الفترة كان هناك فوضى في طريقة استخدام أدوية "الستاتين"
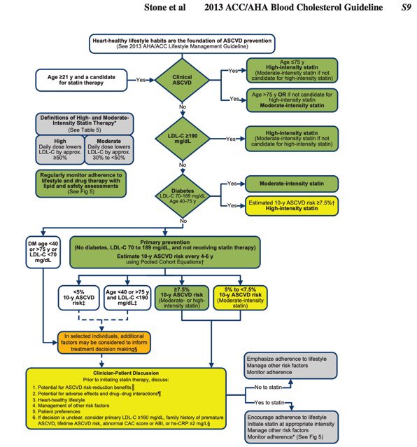
فكان توقيت صدور توصيات الكوليسترول من جمعيات القلب الأمريكية ACC/AHA مثالي جداً في عام 2013!
١٧- مايميز توصيات ACC/AHA انها اضافت ASCVD risk factors (ليتم اعتمادها بعد ان كانت ادوية "الستاتين" تصرف بناءً على نسبة ارتفاع الدهون الضارة فقط)
بالإضافة الى انها رتبت الأفكار بشكل جميل يسهل فهمه لمن اراد استخدام ادوية "الستاتين" كوقاية أولية
١٨- بعد صدور التوصيات في 2013، حصل فيه هدوء نوعاً ما وفهم أكثر لكيفية استخدام هذه الأدوية
تم تحديث التوصيات في 2018 دون تغيير في مفهوم علاقة ادوية "الستاتين" بالإصابة بالسكري
١٩- في نفس الوقت جمعية السكري الأمريكية ADA كانت على وفاق تقريبًا في التقليل من اهمية علاقة ادوية "الستاتين" بالإصابة بالسكري….🔴لأن المنافع أكبر بكثير🔴
لكن في التوصيات الأخيرة لعام 2023 طرأ تغيير مهم ادى الى اعادة فتح النقاش من جديد!
٢٠- وحتى لا اطيل في السرد اكثر، سوف استكمل سرد سبب اضافة متابعة السكري لمن يأخذ ادوية "الستاتين" في توصيات ADA الأخيرة في تغريدات منفصلة ان شاء الله

جاري تحميل الاقتراحات...