الجـيـنـوم الأثــري ❲ض❳
الجـيـنـوم الأثــري ❲ض❳

@Geno_Mena

6 تغريدة 5 قراءة Apr 04, 2023
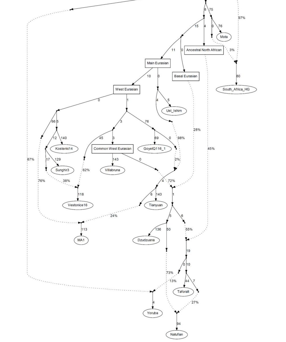
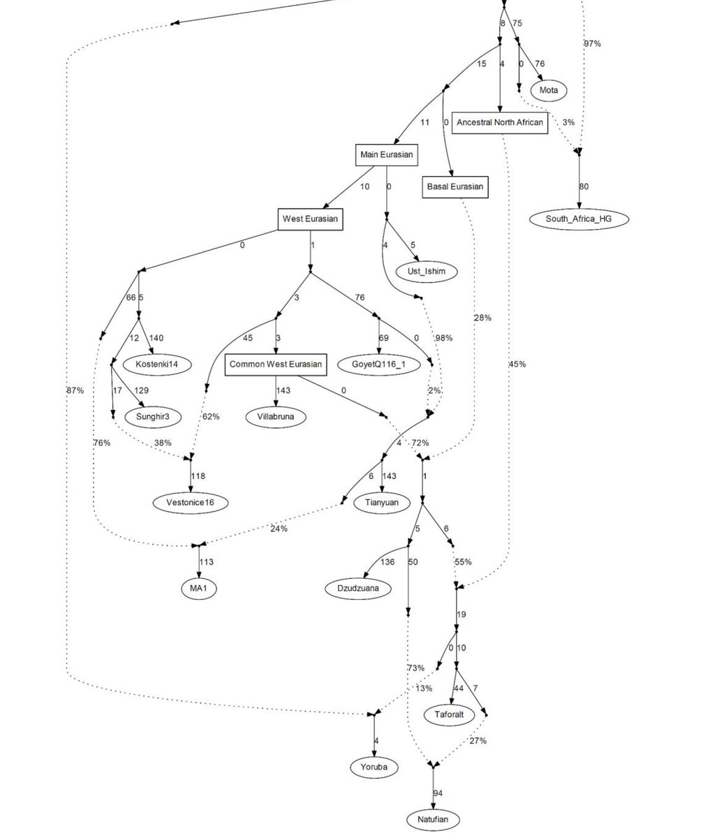
قدرت دراسة Lazaridis 2016 مساهمة الرافد الأوراسي القاعدي ضمن عينات النطوفيين بنسبة %44
لكن مسودة دراسة Lazaridis 2018 خفضت النسبة إلى %24.6
كما خفضت دراسة Ferreira et al. 2021 النسبة إلى %23
فما السبب يا ترى ؟
يعود سبب تخفيض مساهمة الرافد الأوراسي القاعدي بعينات النطوفيين لوجود مصدر أفراسي (شمال أفريقي) شبيه أو قريب من البازال الأوراسي
ينبثق من تفرع قريب منه يسبق مباشرة هجرة الخروج من أفريقيا
وهو الذي اصطلح على تسميته بـ Ancestral North African
رافد أسلاف شمال أفريقيا
رافد أسلاف شمال أفريقيا هو مصدر قريب أو شبيه بالرافد الأوراسي القاعدي
وهو يساهم بحوالي %45 ضمن عينات تافوغالت
كما يساهم بحوالي %12 نحو النطوفيين
بحسب مشجرة الخلائط بمسودة Lazaridis 2018
وقد خفضت دراسة Ferreira et al. 2021 مساهمة الرافد الأوراسي القاعدي ضمن عينات النطوفيين إلى حوالي %23
الرافد الأوراسي القاعدي هو تفرع مبكر عميق ضمن هجرة الخروج من أفريقيا
وبالتالي فإن التفرعات الأفريقية المتأخرة القريبة من هجرة الخروج من أفريقية تظهر شبيهة به
لأنها تمتلك عمقا تراتبي قريب منه بالمشجرة
ترتيب مساهمة الرافد الأوراسي القاعدي ضمن عينات الشام القديم (بعد التحيين)
النطوفيين : %23 (سابقا %44)
الشام النيوليثي : %28
الشام البرونزي : %31

جاري تحميل الاقتراحات...