الحقائق  الجينية
الحقائق الجينية

@hanco911

6 تغريدة 58 قراءة Dec 19, 2022
@abosaleh3072 @Omar_Alotaibi1 مبدئياً خذ مشجرة بسيطة اخذتها من المغرد سام الان و اضفت اليها تفاصيل بسيطة جدا ولم افصل ينحدر FGC7393 من FGC1 و الذي تكتلت فيه قبيلة سُليم من كافة الوطن العربي بجانب تكتل جزء كبير من القبايل القيسية حولها والموضوع يحتاج تفصيل كبير لعلي افصله وقت فراغي آن شاء الله
@abosaleh3072 @Omar_Alotaibi1 التحور FGC7299 كله من زعب من ثمانية دول زعب السعودية المجاذما والمتاريك و الوهابا و البواتل ومن الاردن مدينة السلط و من فلسطين و زعب حوران و زعب قبيلة جيس المرابدة و بني محمد و القجر وفيهم مشيخة قبيلة جيس مع الصيفي من بني يوسف من المشيخة و موروثه عبسي تكتل مع بني غانم
@abosaleh3072 @Omar_Alotaibi1 و تكملة زعب درعا جنوب سوريا و المرازيق و الحمادي من تونس وغيرهم كلهم تحت FGC7299
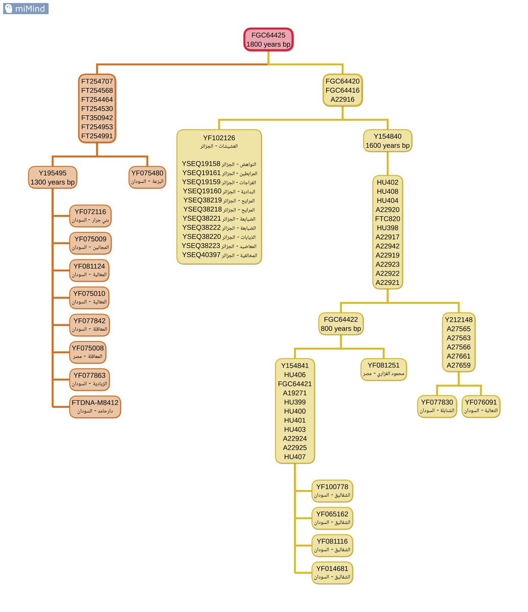
@abosaleh3072 @Omar_Alotaibi1 تحت التحور FGC1820 المدعو سام تجاهل مواريث فزارة المتكتلة خذ اسفل التغريدة بالصورةمشجزة 👇ولم تضاف اليه العينات الفزارية اكثر من ١٥ عينة فزارية صريحة من مصر و السودان خرجت قبل يمكن شهر تجدها في حساب اخونا الفاتح سالم الفزاري هنا 👇 تابعه لتستفيد اكثر
@abosaleh3072 @Omar_Alotaibi1 للتوضيح اكثر اضفت التحورات الاعلى لتكتل فزارة
@abosaleh3072 @Omar_Alotaibi1 بعد ان اتفرغ ان شاء الله سأوسع التفاصيل بشكل كبير لتحوري ثم بعدها سأنتقل لتفصيل تحورك الكريم ( إذا رغبت انت بذلك فربما تجهل انت الكثير حوله و عنه ) و ان رغبت سكتّ خِفّ عن السلالة جي١ يا بو صالح انا متحفظ عن طرح كل ما اعرفه و بمعطيات علمية صرفة

جاري تحميل الاقتراحات...