يوسف المطلعي
يوسف المطلعي

@Yousef_Almattla

21 تغريدة 46 قراءة Aug 10, 2022
ثريد اليوم طويل شوي بس مفيد👩‍💻🧑‍💻
عن موضوع يهم طلبة.
(نظم المعلومات ، هندسة البرمجيات) بشكل خاص وطلبة الحاسب بشكل عام
اليوم راح اتكلم عن لغة (UML) وش هي الفائدة منها ووش مخططتها المهمة الي لازم نعرفها ونعرف نتعامل معها بطريقة سهلة🤏
.
.
.
.
✔️تعريفها✔️
لغة النمذجة الموحدة(UML) هي لغة رسومية تساعد المحللين والمبرمجين في تصور وتحليل النظام أوالخدمة المراد تطويرها ، وتستخدم ايضا في سبيل المساعدة في نمذجة متطلبات المستخدمين واصحاب المصلحة
✔️فائدتها ✔️
تلعب لغة النمذجة الموحدة (UML) دورًا كبيرًا في تطوير البرامج، وأيضًا في الأنظمة غير البرمجية في العديد من الصناعات، كوسيلة لإظهار سلوك النظام أو العملية أو هيكلها بشكل مرئي. تساعد UML على عرض الأخطاء المحتملة في هياكل التطبيق وسلوك النظام وعمليات الأعمال الأخرى.
✔️أنواع مخططات لغة النمذجة الموحدة (UML)✔️
يوجد نوعان رئيسيان من مخططات لغة النمذجة الموحدة (UML):
▪️المخططات الهيكلية (التي تهتم بعرض هيكل النظام والاشياء الثابته فيه)
▪️المخططات السلوكية(والتي تهتم بتصوير سلوك النظام ومن بداخله)
(وتوجد ضمن هذه الفئات أنواع أخرى متعددة ).
طبعا تندرج تحت هذه الفئتين ما يقارب ١٤مخطط
منها قديم ومنها حديث ، ولكن لكل نظام احتياج حيث لا نحتاج لها جميعها في كل الانظمة ولكن المتفق عليها بانها مهمة في كل انظمتنا هي الخمسة التالية:
Use case diagram
Class diagram
Sequence diagram
Activity diagram
Object diagram
مرتبة بالقوة
تعال ناخذها واحد واحد بطريقة بسيطة🤏
١-Use case diagram
يصف هذا المخطط ما يفعله النظام وليس كيفية فعله. يصف مجموعة من الأحداث التي تحدث عندما يستخدم “actor” نظامًا لإكمال العملية. يُعرّف العامل بأنه أي شخص أو أي شيء يتفاعل مع النظام (شخص أو مؤسسة أو تطبيق) من خارج النظام،و يصف المتطلبات الوظيفية للنظام.
✔️مكونات المخطط✔️
مثل ما هو ظاهر لك:
✔️يعبر Actor ، عن المتفاعل مع النظام
✔️يعبر boundary عن حدود النظام
✔️تعبر use caseعن حالة الاستخدام الي فيها المتفاعل
✔️يتم توصيل المتفاعل مع حالة الاستخدام عن طريق Association
✔️مثال بسيط✔️
عندي نظام تسوق
تم رسم المتفاعلين عبر هذه الخدمة او النظام
وتم رسم حالاتهم داخل حدود هذا النظام
٢-class diagram
النوع الأكثر شيوعًا في تطوير البرمجيات، لتصوير التصميم المنطقي والفعلي للنظام وإظهار فئاته.
بالبلدي كذا يعتبر مخطط يعطينا هيكل النظام المراد التعامل معه.
✔️مكوناته✔️
يتكون من ٣ اقسام :-
▪️القسم العلوي: ينحط فيه اسم الفئة 
مثل (سيارة)
▪️القسم الأوسط: ينحط فيه سمات الفئة 
السيارة لها (موديل، لون..الخ)
▪️القسم السفلي: ينحط فيه أساليب الفئة أو العمليات 
السيارة (تشتعل، تسرع..الخ)
✔️علاقاته✔️
لابد أن نعرف العلاقات المتواجدة فيه حتى نرسمه بشكل الصحيح وسبق ونزلتها في ثريد مستقل 👇
ملاحظة العلاقات نعم تندرج نحت ٣ فئات ، لكن انا هنا فصلتها واحدة واحدة
✔️مثال بسيط✔️
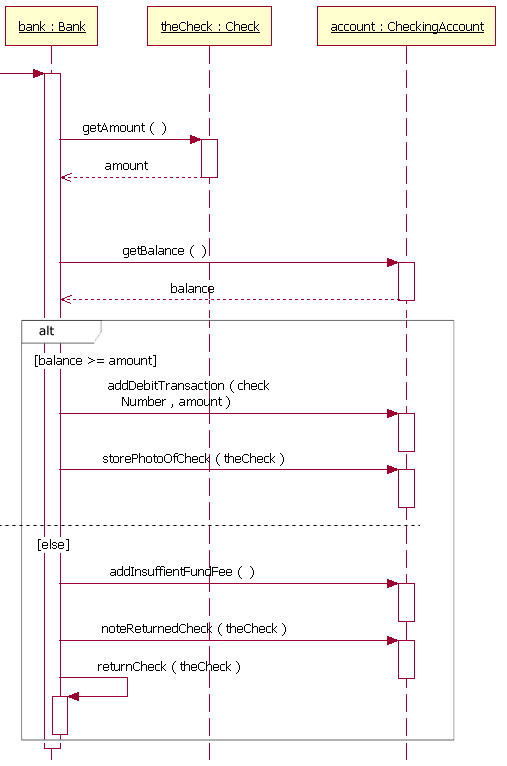
٣-sequence diagram
هذا المخطط جذاب في التصميم، فهو جيد في إظهار جميع أنواع عمليات الأعمال. يكشف المخطط ببساطة عن بنية النظام، ويعرض تسلسل الرسائل والتفاعلات بين العوامل والكائنات بترتيب زمني.
بالمختصر
(يصور الرسائل بين اجزاء النظام)
✔️مكوناته✔️
ملاحظة:-
ما راح نحتاجها كلها.
٤-Activity diagra
يصور هذا المخطط العملية خطوة بخطوة مع بداية ونهاية واضحه. وهو عبارة عن مجموعة من الأنشطة التي يجب أن تحدث للوصول إلى الهدف. يوضح المخطط كيف يؤدي كل نشاط إلى النشاط التالي وكيفية اتصالهم جميعًا. بصرف النظر عن تطوير البرامج، يمكن استخدامها في أي بيئة عمل تقريبًا
✔️مكوناته✔️
✔️مثال بسيط✔️
٤-object diagram
يتم استخدام هذا المخطط كوسيلة للتحقق من مخطط class للتأكد من دقته. بمعنى آخر، هل سينجح في الممارسة العملية؟ يعني يعرض instance الموجودة داخل class حتى نتاكد من هيكلية البيانات انها صحيحة
ركز في المثال تفهم👇
اخر الثريد🧑‍💻👩‍💻
شرحت كل هذه المخططات واحد واحد بمثال واحد عليها كاملة وبشكل مفصل عبر هذه الدورة 👇
شكرا لكم
✍️يوسف المطلعي.

جاري تحميل الاقتراحات...