ثريدات الأمن السيبراني 👨🏻✈️
في هذا الأسبوع سوف نأخذكم في رحلة عن مجال #الأمن_السيبراني 🤩✨
انتظرونا كل يوم الساعة 9 م في حسابات عسير تيك 😍👏🏻
#عسير_تيك
في هذا الأسبوع سوف نأخذكم في رحلة عن مجال #الأمن_السيبراني 🤩✨
انتظرونا كل يوم الساعة 9 م في حسابات عسير تيك 😍👏🏻
#عسير_تيك
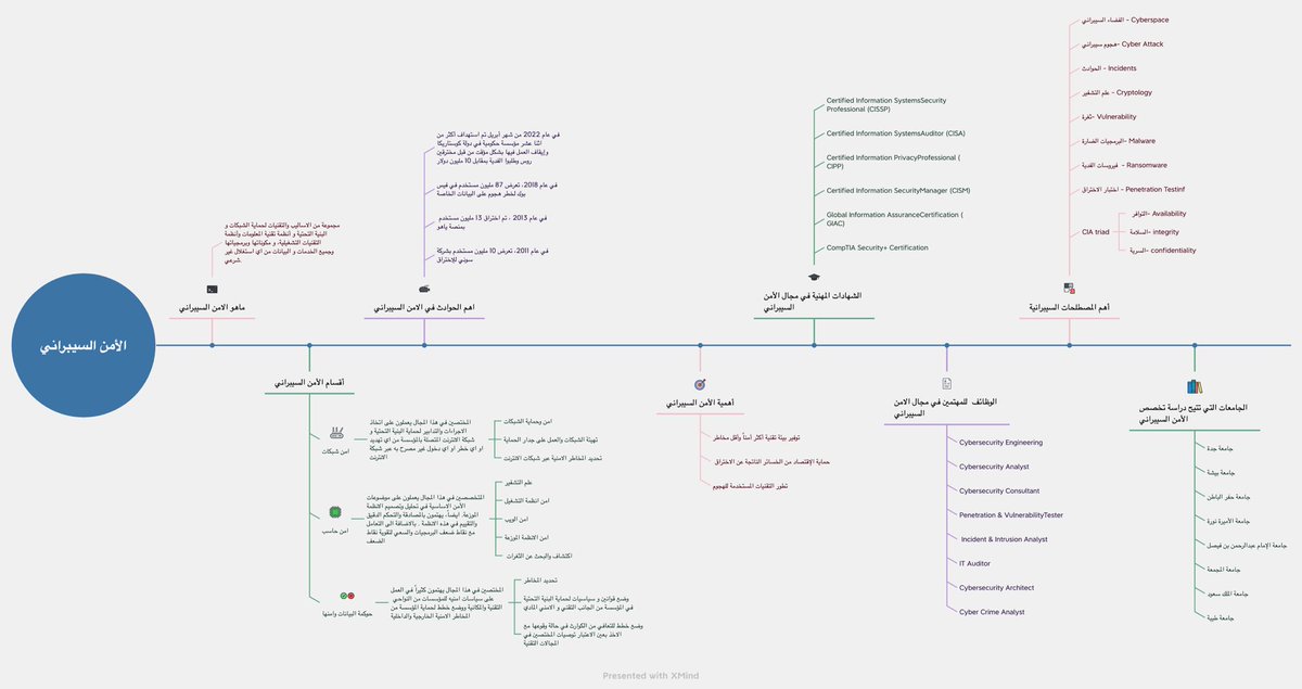
ما هو الأمن السيبراني ؟! 🧐
الأمن السيبراني هو فرع من فروع علوم الحاسب يهدف إلى حماية المعلومات والأنظمة والشبكات من الهجمات أو الدخول الغير مصرح به إلى الأنظمة والتعديل عليها أو سرقة المعلومات.
#عسير_تيك
الأمن السيبراني هو فرع من فروع علوم الحاسب يهدف إلى حماية المعلومات والأنظمة والشبكات من الهجمات أو الدخول الغير مصرح به إلى الأنظمة والتعديل عليها أو سرقة المعلومات.
#عسير_تيك
ويحتوي نهج الأمن السيبراني الناجح على طبقات متعددة من الحماية تنتشر عبر أجهزة الكمبيوتر أو الشبكات أو البرامج أو البيانات التي يرغب المرء في الحفاظ عليها.
أهمية الأمن السيبراني 👨🏻✈️
يعد الأمن السيبراني مهمًا لأن المؤسسات الحكومية والعسكرية والشركات المالية والطبية تقوم بجمع ومعالجة وتخزين كميات غير مسبوقة من البيانات على أجهزة الكمبيوتر والأجهزة الأخرى.
يعد الأمن السيبراني مهمًا لأن المؤسسات الحكومية والعسكرية والشركات المالية والطبية تقوم بجمع ومعالجة وتخزين كميات غير مسبوقة من البيانات على أجهزة الكمبيوتر والأجهزة الأخرى.
يمكن أن يكون جزء كبير من هذه البيانات معلومات حساسة، سواءً كانت ملكية فكرية أو بيانات مالية أو معلومات شخصية أو أنواعًا أخرى من البيانات التي قد يكون للوصول أو التعرض غير المصرح به لها عواقب سلبية.
في 2017 قام مخترقون صينيون بالهجوم على مراكز أبحاث أمريكية و شركات عالمية مكنتهم من سرقة بيانات و بحوث تعكف عليها هذه الشركات للحصول على براءات اختراع.
والحصول على البيانات يعني أن الشركات الصينية سوف تستطيع الإستفادة من هذه المعلومات والبحوث لصنع منتجات وخدمات مشابهة وبتكلفة أقل.
و في 2018 تم اختراق قاعدة بيانات للحكومة الهندية مما أدى إلى تسريب بيانات 1.1 مليار مواطن هندي و البيانات كانت تضم الاسم و رقم الحساب المصرفي!
وهنا تكمن أهمية الأمن السيبراني.
وهنا تكمن أهمية الأمن السيبراني.
جاري تحميل الاقتراحات...