#ثريد اساسيات التمحور داخل الكلاود
Cloud Penetration Testing
عملية التمحور داخل الكلاود تتم بعدة طرق
وهيا من عمليات الريد تيم ويدخل جزء
في اختبار الاختراق خصوصا في مرحلة
تصعيد الاستغلال للوصول للخدمات الداخلية
للكلاود
#CyberSecurity
#Cloud
#PenTest
Cloud Penetration Testing
عملية التمحور داخل الكلاود تتم بعدة طرق
وهيا من عمليات الريد تيم ويدخل جزء
في اختبار الاختراق خصوصا في مرحلة
تصعيد الاستغلال للوصول للخدمات الداخلية
للكلاود
#CyberSecurity
#Cloud
#PenTest
يتم التمحور بعدة طرق أبرزها :
1- استغلال ثغرات في الخدمات الداخلية
2- عيوب في تصميم خدمات الكلاود
3- عيوب في الصلاحيات الخاصة بالخدمات
او السيرفر
اولا استغلال الثغرات في الخدمات الداخلية
يكون مقيد بالشبكة الداخلية وقد لا يمكنك
التمحور بشكل فعال لذلك سنتجاهل
هذا الجزء
1- استغلال ثغرات في الخدمات الداخلية
2- عيوب في تصميم خدمات الكلاود
3- عيوب في الصلاحيات الخاصة بالخدمات
او السيرفر
اولا استغلال الثغرات في الخدمات الداخلية
يكون مقيد بالشبكة الداخلية وقد لا يمكنك
التمحور بشكل فعال لذلك سنتجاهل
هذا الجزء
ثانيا عيوب في تصميم الكلاود
تعتمد على حسب الجهة وطرق تصميمها
سأذكر مثال سهل ومبسط الان
لنفرض لدينا سيرفر s3 يتم تخزين الباك اب
ولايمكن الوصول له اول عند محاولة الوصول
له بشكل ببلك يتم الرفض
account-id.s3-control.us-east-2.amazonaws.com
كالصورة التالية:
تعتمد على حسب الجهة وطرق تصميمها
سأذكر مثال سهل ومبسط الان
لنفرض لدينا سيرفر s3 يتم تخزين الباك اب
ولايمكن الوصول له اول عند محاولة الوصول
له بشكل ببلك يتم الرفض
account-id.s3-control.us-east-2.amazonaws.com
كالصورة التالية:
تم رفض الوصول
لان الاعدادات جميعها برايفت لكن يوجد خطأ
شائع من قبل مدراء الكلاود بحيث انها يتيح
الوصول لip range محدد بالمنطقة
يمكنك زيارة هذا الرابط لمعرفة جميع ip
مقسمة بالخدمات والمناطق
docs.aws.amazon.com
حيث يخطى مدير السيرفر بإضافة الوصول
لهذه s3 بتحديد range محدد
لان الاعدادات جميعها برايفت لكن يوجد خطأ
شائع من قبل مدراء الكلاود بحيث انها يتيح
الوصول لip range محدد بالمنطقة
يمكنك زيارة هذا الرابط لمعرفة جميع ip
مقسمة بالخدمات والمناطق
docs.aws.amazon.com
حيث يخطى مدير السيرفر بإضافة الوصول
لهذه s3 بتحديد range محدد
في الصورة أعلاه نجد أنه يمكننا الوصول
للخدمة إذا كان لدينا خدمة تعمل
في هذا النطاق 52.210.255.224/27
بعد الاطلاع ع docs
نستطيع معرفة أنه لو تم انشاء سيرفر
في Europe (Ireland) (eu-west-1)
من اي حساب داخل امازون
يمكننا الوصول لs3 لأن IP
مسموح له بالوصول
للخدمة إذا كان لدينا خدمة تعمل
في هذا النطاق 52.210.255.224/27
بعد الاطلاع ع docs
نستطيع معرفة أنه لو تم انشاء سيرفر
في Europe (Ireland) (eu-west-1)
من اي حساب داخل امازون
يمكننا الوصول لs3 لأن IP
مسموح له بالوصول
الان لدينا
temp credentials aws
الخاصة بec2
لنقوم الان بإنشاء
temp credentials aws
خاصة بserverless
حيث أن صلاحية server less
يمكنه التواصل مع كل الخدمات داخل الكلاود
عن طريق تنفيذ
aws sts assume-role --role-arn
الان تم إنشاء
temp credentials aws
خاصة بserverless
temp credentials aws
الخاصة بec2
لنقوم الان بإنشاء
temp credentials aws
خاصة بserverless
حيث أن صلاحية server less
يمكنه التواصل مع كل الخدمات داخل الكلاود
عن طريق تنفيذ
aws sts assume-role --role-arn
الان تم إنشاء
temp credentials aws
خاصة بserverless
بعد استخدامها يمكننا الوصول لكل ec2
يستخدم هذه الخدمة طبعا توجد عدة سيناريوهات
وأخطاء كثيرة لا يمكن الاكتفاء بثريد أو حتى كتاب
بالاخير بذكر لكم ادوات تسهل عملية اختبار
الاختراق داخل الكلاود
وهيا كتالي:
Pacu
github.com
من اسهل الادوات وفيها موديلز كثيرة
لعمل enum
يستخدم هذه الخدمة طبعا توجد عدة سيناريوهات
وأخطاء كثيرة لا يمكن الاكتفاء بثريد أو حتى كتاب
بالاخير بذكر لكم ادوات تسهل عملية اختبار
الاختراق داخل الكلاود
وهيا كتالي:
Pacu
github.com
من اسهل الادوات وفيها موديلز كثيرة
لعمل enum
او حتى تنصيب باكدور داخل الكلاود
بحيث إذا عملت enum ووجدت بعض الخدمات
حاول الوصول لtemp credentials aws
الاخرى وعمل enum مرة أخرى وستجد أن
كل خدمة تخدم خدمة أخرى بصلاحيات مختلفة
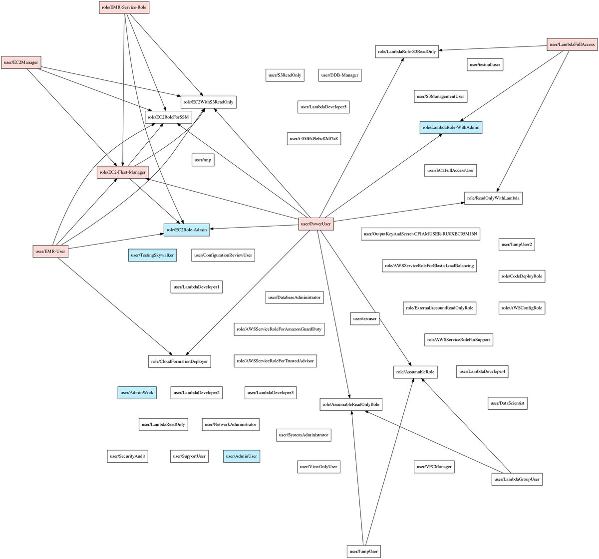
الاداءة الثانية:
Pmapper
github.com
بحيث إذا عملت enum ووجدت بعض الخدمات
حاول الوصول لtemp credentials aws
الاخرى وعمل enum مرة أخرى وستجد أن
كل خدمة تخدم خدمة أخرى بصلاحيات مختلفة
الاداءة الثانية:
Pmapper
github.com
تقوم بعمل ماب لتسهيل الاستغلال بشكل
مبسط
الاداءة الثالثة :
Scoutsuite
جدا مفيدة لمدارء الكلاود
حيث تستخرج اغلب الأخطاء بتقرير html
github.com
حاولت قد ما اقدر ابسط الموضوع وللعلم
كل خدمات الكلاود تنفع عليها هذا الطرق
اخيرا اذكروني بدعوة شكرا لكم
مبسط
الاداءة الثالثة :
Scoutsuite
جدا مفيدة لمدارء الكلاود
حيث تستخرج اغلب الأخطاء بتقرير html
github.com
حاولت قد ما اقدر ابسط الموضوع وللعلم
كل خدمات الكلاود تنفع عليها هذا الطرق
اخيرا اذكروني بدعوة شكرا لكم
جاري تحميل الاقتراحات...