الصحة
التعليم الطبي
مستحضرات صيدلانية
صيدلية
الطب
الأعراض
العلاج
الأدوية
تشخيص
اضطراب الدهون في الدم
تعقيدات
علم وظيفة الأعضاء الباثولوجي
غير دوائي
المشاكل المرافقة
مراقبة المريض
في كل 10 حالات تمسك ملفها يكون لابد واحد عنده اضطراب الدهون بالدم
فاليوم قررت اشرح بسلسلتنا التاسعة من #علمني_ثيربي عن
#Dyslipidemia
وراح نعرف تحديثات القايدلاين و اضافة الادوية الجديدة المهمة
pcsk9 inhibitors
يلا نبدأ في هذا الثريد ونعرف المرض والخطة
شكرا للراعي @LoungeDrs
فاليوم قررت اشرح بسلسلتنا التاسعة من #علمني_ثيربي عن
#Dyslipidemia
وراح نعرف تحديثات القايدلاين و اضافة الادوية الجديدة المهمة
pcsk9 inhibitors
يلا نبدأ في هذا الثريد ونعرف المرض والخطة
شكرا للراعي @LoungeDrs
ايش اهم المواضيع اللي بنشرحها ؟
1-definition وش المرض ❓
2-pathophysiology كيف صار المرض🦠
3-ايش اسبابه؟
4-ايش هي المضاعفات (complication)
اذا المرض ما اتعالج؟
5-S/S وكيف اعراض وعلامات المرض؟
5- diagnosis كيف نقدر نشخصه؟ 🔬
6- goal of treatment ايش هدفنا من العلاج
يتبع👇🏻
1-definition وش المرض ❓
2-pathophysiology كيف صار المرض🦠
3-ايش اسبابه؟
4-ايش هي المضاعفات (complication)
اذا المرض ما اتعالج؟
5-S/S وكيف اعراض وعلامات المرض؟
5- diagnosis كيف نقدر نشخصه؟ 🔬
6- goal of treatment ايش هدفنا من العلاج
يتبع👇🏻
7- nonpharmacological ايش العادات الييغيرها او يمشي عليها؟
8- الخطة العلاجية للمرض بالترتيب ومعلومات دوائية علمية ؟
9- اذا المريض ايضًا مصاب بالسكري ايش راح نعطيه؟
10- كيف نتابع مع المريض ونشوف كفائة الخطة
المصادر ACC و AHA وكتاب ابلايد ثيربي 👏🏻
8- الخطة العلاجية للمرض بالترتيب ومعلومات دوائية علمية ؟
9- اذا المريض ايضًا مصاب بالسكري ايش راح نعطيه؟
10- كيف نتابع مع المريض ونشوف كفائة الخطة
المصادر ACC و AHA وكتاب ابلايد ثيربي 👏🏻
اولا كا مصطلح ليش ما قلنا hyperlipidemia (اي ارتفاع الدم) بدال dyslipidemia (اضطراب الدم )
لان العلماء حديثا قالو الاصح هو اضطراب لان في نوع من الدهون ارتفاعه شي محمود الي هو HDL
ففضل استخدامه علميا على مسمى ارتفاع الدهون
لان العلماء حديثا قالو الاصح هو اضطراب لان في نوع من الدهون ارتفاعه شي محمود الي هو HDL
ففضل استخدامه علميا على مسمى ارتفاع الدهون
يلا الان بشرح المرض وراح ادمج بين اللغتين
الي تخصصة مش مسار صحي يكتفي في الترجمة وراح تكون مرره مفيدة وكافية اما اذا كملت شرح باللغة الانجليزية فهذي معلومه مو مهمه للمريض بعكس الطلاب والمختصين مثلا شرح استخدام الجهاز للتشخص ...الخ يلا نبدأ بالشرح
... يتبع
الي تخصصة مش مسار صحي يكتفي في الترجمة وراح تكون مرره مفيدة وكافية اما اذا كملت شرح باللغة الانجليزية فهذي معلومه مو مهمه للمريض بعكس الطلاب والمختصين مثلا شرح استخدام الجهاز للتشخص ...الخ يلا نبدأ بالشرح
... يتبع
التعريف علميا
Dyslipidemia؟
may be manifested by ⬆ of the total cholesterol, the "bad" (LDL) and triglyceride concentrations, and ⬇ in the "good" (HDL) cholesterol concentration in the blood.
Dyslipidemia؟
may be manifested by ⬆ of the total cholesterol, the "bad" (LDL) and triglyceride concentrations, and ⬇ in the "good" (HDL) cholesterol concentration in the blood.
هو عباره عن مستويات غير طبيعية من الدهون وتختص بزيادة الدهون المضره زيادتها مثل LDL والترايقلايسرايد وانخفاض الدهون الحميدة مثل HDL
يلا الان بنعرف انواع الدهون والمضاعفات والي هم عرضة وايش اسبابة👇🏻
🔸طيب ماهي أسباب ظهور المرض؟
هنالك سببين لظهور اعراض المرض
1) Primary :
السبب غير معروف أو نتيجة لعوامل غير قابلة للتغير كالعمر أو التاريخ العائلي مثلًا 2)Secondary :
يظهر المرض نتيجة لأمراض آخرى كالسكري والضغط أو لعوامل وعادات قابل تغيرها مثل كالتدخين او السمنة أو نمط الحياة
هنالك سببين لظهور اعراض المرض
1) Primary :
السبب غير معروف أو نتيجة لعوامل غير قابلة للتغير كالعمر أو التاريخ العائلي مثلًا 2)Secondary :
يظهر المرض نتيجة لأمراض آخرى كالسكري والضغط أو لعوامل وعادات قابل تغيرها مثل كالتدخين او السمنة أو نمط الحياة
🔹المضاعفات اذا ما اتعالج اضطراب الدهون
Complication of Dyslipidemia:
Angina(الذبحة الصدرية)
myocardial infarction فشل عضلة القلب
arrhythmias(عدم انتظام في نبضات القلب)
stroke (جلطة دماغية)
peripheral arterial disease
abdominal aortic aneurysm
sudden death (موت المفاجئ)
Complication of Dyslipidemia:
Angina(الذبحة الصدرية)
myocardial infarction فشل عضلة القلب
arrhythmias(عدم انتظام في نبضات القلب)
stroke (جلطة دماغية)
peripheral arterial disease
abdominal aortic aneurysm
sudden death (موت المفاجئ)
🔸
Clinical presentation (Symptoms) والعلامات الأعراض الي قد تحدث بعد الاضطراب :
-Chest pain (الم في الصدر)
-Palpitations (خفقان)
-Sweating
-Anxiety (التوتر الشديد)
-Shortness of breath (ضيق في التنفس)
-Abdominal pain
-They may also experience difficulty with speech or movement
Clinical presentation (Symptoms) والعلامات الأعراض الي قد تحدث بعد الاضطراب :
-Chest pain (الم في الصدر)
-Palpitations (خفقان)
-Sweating
-Anxiety (التوتر الشديد)
-Shortness of breath (ضيق في التنفس)
-Abdominal pain
-They may also experience difficulty with speech or movement
🔸Diagnosis التشخيص؟
1-Measure fasting lipoprotein profile🔬 (total cholesterol, LDL, HDL, and triglycerides)
2-History of premature CVD or lipid disorders in patient or family.
3-presence or absence of secondary causes of dyslipidemia, including medications !
⬇️
1-Measure fasting lipoprotein profile🔬 (total cholesterol, LDL, HDL, and triglycerides)
2-History of premature CVD or lipid disorders in patient or family.
3-presence or absence of secondary causes of dyslipidemia, including medications !
⬇️
4-history of pancreatitis, renal or liver disease or Diabetes mellitus.
هل المريض يعاني من امراض سابقه او حاليه مثل (امراض القلب والأوعية الدموية أو اضطرابات الدهون، الأورام الخبيثة، تاريخ التهاب البنكرياس، أمراض الكلى أو الكبد، السكري)
ناخذ تحاليل ونشيك
ونحسب العوامل ببرامج
هل المريض يعاني من امراض سابقه او حاليه مثل (امراض القلب والأوعية الدموية أو اضطرابات الدهون، الأورام الخبيثة، تاريخ التهاب البنكرياس، أمراض الكلى أو الكبد، السكري)
ناخذ تحاليل ونشيك
ونحسب العوامل ببرامج
🔹Goals of Treatment: Lower total and LDL cholesterol to reduce the risk of first or recurrent events such as MI, angina, heart failure, ischemic stroke, or peripheral arterial disease.
هدفنا العلاجي :
نقلل الكلسترول لانه مسبب رئيسي لامراض القلب وتقل خطورة الاصابة بأمراض القلب
هدفنا العلاجي :
نقلل الكلسترول لانه مسبب رئيسي لامراض القلب وتقل خطورة الاصابة بأمراض القلب
Non pharmacological therapy
Lifestyle modification🏃🏻♂🥦
تغيير نمط الحياة و يتضمن علاج غذائي وتخفيض الوزن وزيادة النشاط البدني لمدة ٣٠ دقيقة باليوم مدار الأسبوع والمرضى الذين يعانون من السمنة يجب تقليل من وزنهم ١٠% على الاقل والتقليل من الدهون المشبعة والكسترول وزيادة الألياف
Lifestyle modification🏃🏻♂🥦
تغيير نمط الحياة و يتضمن علاج غذائي وتخفيض الوزن وزيادة النشاط البدني لمدة ٣٠ دقيقة باليوم مدار الأسبوع والمرضى الذين يعانون من السمنة يجب تقليل من وزنهم ١٠% على الاقل والتقليل من الدهون المشبعة والكسترول وزيادة الألياف
فكان القايدلاين 2019 يشهد تغير عن اضافة فاعلية ادوية PCSK9 بيسك9 لكن مشكلتها سعرها غالي فجعلوها الخيار اضافته اذا ما ضبط اضافة الازيتميب مع الستاتين عند الي معرضين بقوة للاصابة في امراض القلب ولم تتحسن ارقام الكليسترول في الدم
انواع الادوية وتأثيرها على نوع الدهن
🔸Effects of drugs on lipids:
1)Statin ⬇LDL,TG ⬆ HDL
2)Ezetimibe⬇ LDL,TG ⬆ HDL
3)PCSK9 Inhibitors ⬇LDL
4)Bile acid sequestrants: ⬇LDL⬆HDL
5)Niacin⬇TG,LDL,VLDL ⬆HDL
6)Fibrates ⬇LDL,TG,VLDL⬆HDL
🔸Effects of drugs on lipids:
1)Statin ⬇LDL,TG ⬆ HDL
2)Ezetimibe⬇ LDL,TG ⬆ HDL
3)PCSK9 Inhibitors ⬇LDL
4)Bile acid sequestrants: ⬇LDL⬆HDL
5)Niacin⬇TG,LDL,VLDL ⬆HDL
6)Fibrates ⬇LDL,TG,VLDL⬆HDL
4)أيضا نحلل ال LFT (انزيمات الكبد ) قبل مانصرف العلاج لأنه يأثر على الكبد و ننتبه لأعراض مشاكل الكبد عند المريض
5- contraindications 🚫 مانعطيه للحامل أو المرضع أو اللي عنده مرض بالكبد أو مع أدوية يتعارض معها
5- contraindications 🚫 مانعطيه للحامل أو المرضع أو اللي عنده مرض بالكبد أو مع أدوية يتعارض معها
🔸Ezetimibe ثاني اهم دواء
يمنع إمتصاص الكوليسترول في الأمعاء:
الدراسات اثبتت ان اضافته للستاتين افضل في منع حدوث امراض القلب
لما المريض يكون يأخذ statin فقط وماوصل للهدف المطلوب لLDL نضيفه معه
يمنع إمتصاص الكوليسترول في الأمعاء:
الدراسات اثبتت ان اضافته للستاتين افضل في منع حدوث امراض القلب
لما المريض يكون يأخذ statin فقط وماوصل للهدف المطلوب لLDL نضيفه معه
PCSK9 Inhibitors (evolocumab and alirocumab)
يزيد من تخلص الكبد من الكوليسترول عن طريق تثبيط انزيم اسمه PCSK9
1-اذا تمت اضافته مع الستاتين رح يقلل الLDL ودخل في القايدلاين
2-ينعطى حقنة تحت الجلد كل أسبوعين أو شهريا حسب الجرعة (وهذي ميزته, يريح المريض، مايحتاج يأخذ الدواء يوميا).
يزيد من تخلص الكبد من الكوليسترول عن طريق تثبيط انزيم اسمه PCSK9
1-اذا تمت اضافته مع الستاتين رح يقلل الLDL ودخل في القايدلاين
2-ينعطى حقنة تحت الجلد كل أسبوعين أو شهريا حسب الجرعة (وهذي ميزته, يريح المريض، مايحتاج يأخذ الدواء يوميا).
Bile acid sequestrants
هذي الادوية ترتبط مع العصارة الصفراوية فتضطر الكبد انها تصنع عصارة من الكوليسترول.
2-ممكن يرفع الTG (عشان كذا قلنا نعطيه بدل ال EZETIMIBE بشرط الTG أقل من 300)
3-يقلل mortality
4-مانعطيه اللي عنده انسداد بالمراره أو اللي ال TGعالي عندهم
هذي الادوية ترتبط مع العصارة الصفراوية فتضطر الكبد انها تصنع عصارة من الكوليسترول.
2-ممكن يرفع الTG (عشان كذا قلنا نعطيه بدل ال EZETIMIBE بشرط الTG أقل من 300)
3-يقلل mortality
4-مانعطيه اللي عنده انسداد بالمراره أو اللي ال TGعالي عندهم
💊Niacin
يقلل تصنيع الدهون في الكبد.
1)أهم أثر جانبي له الإحمرار أو الFlushing فعملو الشركات نوع extended release يقلل من الإحمرار, عشان يخف الالم الجانبي و ممكن المريض يأخذ اسبرين أو NSAID قبله بنص ساعة أو ساعة أو إنه يأخذ الحبه قبل النوم🛏
يتبع👇🏻
يقلل تصنيع الدهون في الكبد.
1)أهم أثر جانبي له الإحمرار أو الFlushing فعملو الشركات نوع extended release يقلل من الإحمرار, عشان يخف الالم الجانبي و ممكن المريض يأخذ اسبرين أو NSAID قبله بنص ساعة أو ساعة أو إنه يأخذ الحبه قبل النوم🛏
يتبع👇🏻
2)contrandication🚫ماينعطى للي عندهم مرض بالكبد أو قرحة المعده أو نزيف بالشرايين (arterial hemorrhage),
وننتبه لما نعطيه مريض داء النقرس.
وننتبه لما نعطيه مريض داء النقرس.
Fibrates💊 (fenofibrate, gemfibrozil)
يقلل تصنيع الVLDL في الكبد ويسرع التخلص من TG من الدم
1-يقلل الTG and LDL اذا كان الTG طبيعي(لكن يرفعه لو كان الTG اكثر من 500)، يزيد الHDL
4-تحليل LFT كل 3شهور اول سنة وبعدها سنويا
5-🚫مانعطيه للي عندهم أمراض الكبد أو الكلى أو المرارة
يقلل تصنيع الVLDL في الكبد ويسرع التخلص من TG من الدم
1-يقلل الTG and LDL اذا كان الTG طبيعي(لكن يرفعه لو كان الTG اكثر من 500)، يزيد الHDL
4-تحليل LFT كل 3شهور اول سنة وبعدها سنويا
5-🚫مانعطيه للي عندهم أمراض الكبد أو الكلى أو المرارة
💊Omega-3 fatty acids
يقلل تصنيع الكبد لل VLDL و TG
1)⬇LDL⬆HDL
2)يستعمل لتقليل ال TG مع الغذاء الصحي للي عندهم TG 500 واكثر
8)Lomitapide& Mipomersen⬇LDL
Lamotapide :
LFTنقيس الـ
بالبداية بعدين نقيسه كل شهر لمدة سنه وبعدها سنويا ومانعطيه للحامل او اللي عنده مرض بالكبد.
يقلل تصنيع الكبد لل VLDL و TG
1)⬇LDL⬆HDL
2)يستعمل لتقليل ال TG مع الغذاء الصحي للي عندهم TG 500 واكثر
8)Lomitapide& Mipomersen⬇LDL
Lamotapide :
LFTنقيس الـ
بالبداية بعدين نقيسه كل شهر لمدة سنه وبعدها سنويا ومانعطيه للحامل او اللي عنده مرض بالكبد.
🔴نقطة مهمه قبل نشرح كيف نختار الدواء المناسب ومتى نبدأ أدوية:
لتقليل الLDL:
Statin / Ezetimibe / PCSK9
وكبديل
Bile acid sequestrant
لتقليل الTG:
Fibrates / Niacin / Omega3
أهم دواء و أول دواء ينصرف لتقليل ال LDL
STATINS
عشان نقرر اذا نعطي المريض ستاتين نحتاج نقيس حاجه اسمها👇🏻
لتقليل الLDL:
Statin / Ezetimibe / PCSK9
وكبديل
Bile acid sequestrant
لتقليل الTG:
Fibrates / Niacin / Omega3
أهم دواء و أول دواء ينصرف لتقليل ال LDL
STATINS
عشان نقرر اذا نعطي المريض ستاتين نحتاج نقيس حاجه اسمها👇🏻
ASCVD = Atherosclerotic CardioVascular Disease
نقيس قابلية الشخص انه تصير له أمراض القلب اللي هي
Coronary heart disease (CHD): MI, angina, and coronary artery stenosis > 50%
Cerebrovascular disease:transient ischemic attack, ischemic stroke, and carotid artery stenosis وغيرها
نقيس قابلية الشخص انه تصير له أمراض القلب اللي هي
Coronary heart disease (CHD): MI, angina, and coronary artery stenosis > 50%
Cerebrovascular disease:transient ischemic attack, ischemic stroke, and carotid artery stenosis وغيرها
1-موقع يحسبها
tools.acc.org
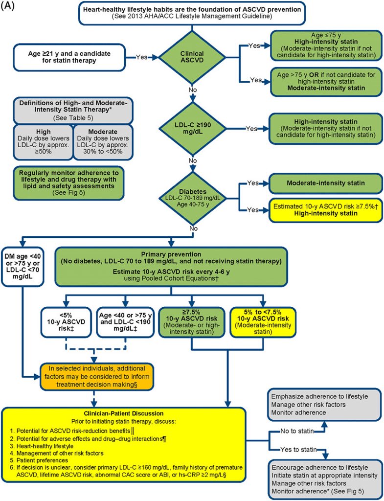
يلا الخطة نوعين:
1️⃣ Primary prevention: نمنع الشخص تصير فيه أحد أمراض القلب المذكورة فوق.
2️⃣ Secondary prevention: نعالج أمراض القلب الموجودة في المريض أو نمنع تطورها للأسوأ.
الصورتين تشرح كيف نعالج ك:
Primary or Secondary prevention
tools.acc.org
يلا الخطة نوعين:
1️⃣ Primary prevention: نمنع الشخص تصير فيه أحد أمراض القلب المذكورة فوق.
2️⃣ Secondary prevention: نعالج أمراض القلب الموجودة في المريض أو نمنع تطورها للأسوأ.
الصورتين تشرح كيف نعالج ك:
Primary or Secondary prevention
🔸Management of High serum triglycerides:
⬆TG are associated with pancreatitis:
1) Lifestyle modification🏃🏻♂🥦
2)Drug therapy includes gemfibrozil or fenofibrate,niacin, and higher-potency statins
✅Successful treatment TG<500mg/dl
⬆TG are associated with pancreatitis:
1) Lifestyle modification🏃🏻♂🥦
2)Drug therapy includes gemfibrozil or fenofibrate,niacin, and higher-potency statins
✅Successful treatment TG<500mg/dl
🔹Management of ⬇ HDL:
1)Lifestyle modification🏃🏻♂🥦
2)Drug therapy:
Gemfibrozil.
Simvastatin initially 10 or 20 mg orally once every evening.
Rosuvastatin intitally 10 to 20mg/day PO
MD is 5 to 40 mg/day PO
جرعة ٤٠ مجم غالبًا للمرضى اللذين لم يستجيبوا لجرعة ٢٠ مجم
1)Lifestyle modification🏃🏻♂🥦
2)Drug therapy:
Gemfibrozil.
Simvastatin initially 10 or 20 mg orally once every evening.
Rosuvastatin intitally 10 to 20mg/day PO
MD is 5 to 40 mg/day PO
جرعة ٤٠ مجم غالبًا للمرضى اللذين لم يستجيبوا لجرعة ٢٠ مجم
🔸- Management of Diabetic dyslipidemia:
طيب اذا كان عنده سكري؟ 🤔
1)Lifestyle modification🏃🏻♂🥦
2)Pharmacological therapy:
-Metformin500 mgBID or 850mg/daily with meals[maximum dose is 2550mg]
-Pioglitazone Initially 15 or 30 mg/day PO [max dose is 45mg/day]
-Gemfibrozil
طيب اذا كان عنده سكري؟ 🤔
1)Lifestyle modification🏃🏻♂🥦
2)Pharmacological therapy:
-Metformin500 mgBID or 850mg/daily with meals[maximum dose is 2550mg]
-Pioglitazone Initially 15 or 30 mg/day PO [max dose is 45mg/day]
-Gemfibrozil
-Simvastatin initially 10 or 20mg/day PO
-Atorvastatin Initially 10 to 20mg/day PO dose range10–80mg
(في دراسات أثبتت ان الجرعة العالية💡
80mg لها فعالية أكثر For Diabetic dyslipidemia pt )
-Atorvastatin Initially 10 to 20mg/day PO dose range10–80mg
(في دراسات أثبتت ان الجرعة العالية💡
80mg لها فعالية أكثر For Diabetic dyslipidemia pt )
المتابعة مع المريض Follow up for patient
⭕ يعتمد التقييم short_term لعلاج dyslipedemia على الاستجابة للعلاج الغذائي و الادوية على قياس الكلسترول ، LDL ,HDL و triglycerides .
⭕ كثير من المرضى في بداية مرض ال dyslipidemia ما يعاني من اي اعراض او اعراض سريرية الا من خلال المختبر
⭕ يعتمد التقييم short_term لعلاج dyslipedemia على الاستجابة للعلاج الغذائي و الادوية على قياس الكلسترول ، LDL ,HDL و triglycerides .
⭕ كثير من المرضى في بداية مرض ال dyslipidemia ما يعاني من اي اعراض او اعراض سريرية الا من خلال المختبر
⭕ المرضى الذين تم علاجهم من تدخل ثانوي قد تتحسن اعراض المرض على مدى اشهر و سنوات.
⭕الحصول على قياسات الدهون في حال الصيام و تسجيل القياسات كل بضعة اشهر اثناء معايرة الجرعة . بمجرد استقرار المريض تكون المراقبة كل ٦ اشهر الى سنه .
⭕الحصول على قياسات الدهون في حال الصيام و تسجيل القياسات كل بضعة اشهر اثناء معايرة الجرعة . بمجرد استقرار المريض تكون المراقبة كل ٦ اشهر الى سنه .
فحص المرضى الذين يتلقون علاج BAR كل ٤ الى ٨ اشهر حتى الوصول الى جرعة مستقرة وفحص Triglycerideبجرعة مستقرة للتأكد انها لم تزد
⭕يتطلب niacin اختبارات اساسية للكبد (alanine aminotransferase) uric acid glucose &
تكون الاختبارات مناسبة عند تناول جرعات ما بين(١٠٠٠-١٥٠٠) مجم/ يوم
⭕يتطلب niacin اختبارات اساسية للكبد (alanine aminotransferase) uric acid glucose &
تكون الاختبارات مناسبة عند تناول جرعات ما بين(١٠٠٠-١٥٠٠) مجم/ يوم
الدهون و الحمل🤰🏻:
بالرغم من أن أدوية تقليل الدهون أثبتت فعاليتها إلا أن الدراسات دائما تستبعد الحوامل فلهذا السبب لايوجد توصيات كافيه لهم.
ممكن نعطي الحامل أوميقا 3 لتقليل ال TG كعلاج وحيد monotherapy.
بالرغم من أن أدوية تقليل الدهون أثبتت فعاليتها إلا أن الدراسات دائما تستبعد الحوامل فلهذا السبب لايوجد توصيات كافيه لهم.
ممكن نعطي الحامل أوميقا 3 لتقليل ال TG كعلاج وحيد monotherapy.
وبكذا خلصنا السلسلة التاسعة
واشكر د لاونج للملابس الطبية رعايتهم الثريد
وتقديم كود Saad خصم 10% للمتابعين
@LoungeDrs
علم وخصم 😍🤞🏻
تعبت وقعدت ايام عشان يكون شي علمي وتوصيات القايدلاين وغزارة الكتب كذا ويلا ان شاء كان ممتع وخفيف 😂🏃🏻♂️🏃🏻♂️🏃🏻♂️
واشكر د لاونج للملابس الطبية رعايتهم الثريد
وتقديم كود Saad خصم 10% للمتابعين
@LoungeDrs
علم وخصم 😍🤞🏻
تعبت وقعدت ايام عشان يكون شي علمي وتوصيات القايدلاين وغزارة الكتب كذا ويلا ان شاء كان ممتع وخفيف 😂🏃🏻♂️🏃🏻♂️🏃🏻♂️
جاري تحميل الاقتراحات...