Travalacom_MENA
Travalacom_MENA

@Travalacom_AR

36 تغريدة 128 قراءة Jun 14, 2021
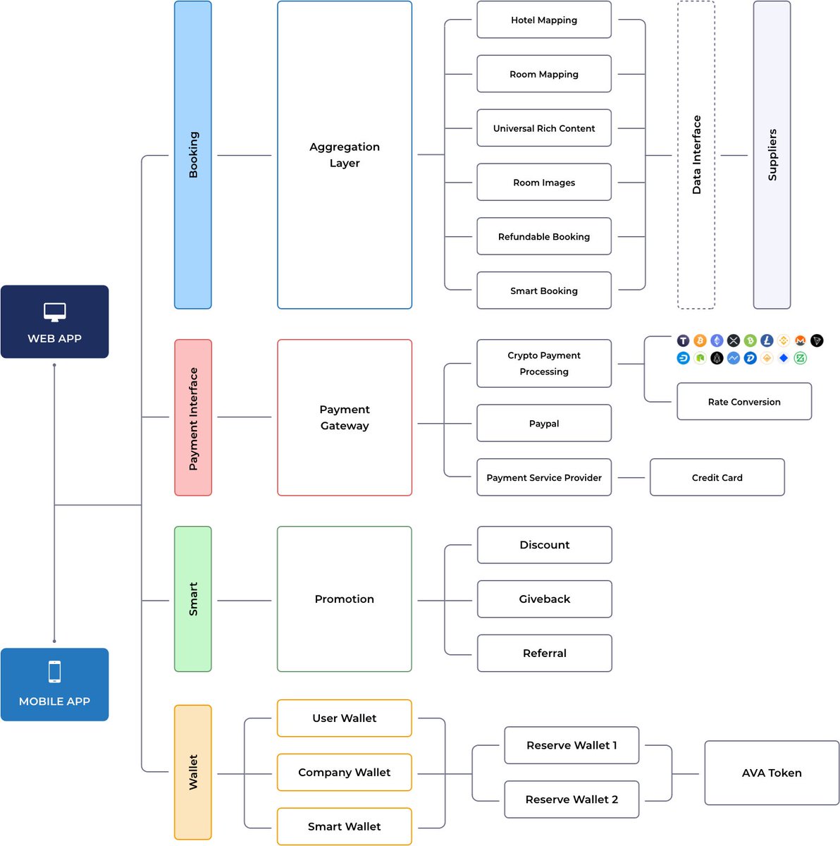
تأسست Travala.com المدعومه من Binance كشريك استراتيجي يملك حصه لا تقل عن 25% عام 2017 كخدمة حجز فندقي بالبدايه , تستخدم عملتها الالكترونيه المشفرة (AVA)
تفاصيل التوكن
إجمالي العرض: 61.128.716
العرض المتداول: 49،362،673
تعمل على شبكة Binance Smart Chain
BEP2
BEP20
هناك عدة حالات استخدام AVA كتوكن:
1-في المدفوعات:ستحصل على خصم اضافي حين يتم دفع مبلغ حجزك ب AVA يصل الى 3%
2-لضمان السعر:تقدم ترافالا تحدي لضمان السعر في حال وجدت سعر اقل للاقامات والانشطه ستقدم لك الفرق بAVA
3-لدفع فواتيرك:رسوم الكهرباء و السيارة ورسوم اخرى لسكان دولة استراليا
4-مكافأة الحجوزات:بعد اتمام حجزك تحصل على ما يصل الى2%من اجمالي سعر حجزك تعود لك كAVA
5-خطة اعادة الشراء:تقوم ترافالا بالحرق كل 3 اشهر بماقيمته 20% من صافي الايرادات مما يجعل رموزها انكماشيه وقابله للارتفاع
6-عبر coingate:بامكانك التسوق والدفع لاكثر من 5000 تاجر بحكم الشراكه
7-المراجعات الكتابيه بعد الحجز:عند ترك اي تعليق بعد الخدمه تكافأ بAVA مما يزيد التعليقات ويشجع على الثقه بالمنصه بدلا من الردود الوهميه في المنصات الاخرى
بخصوص اعادة الشراء والحرق: سيتم حرق اكثر من 21M لحين وصول السبلاي ل40Mوهو ما يعادل 35%من الماكس سبلاي
blog.travala.com
سأتطرق للمشكلات التي تعاني منها شركات السياحه التقليديه وسبب المشكله وبعدها سأفصل كيف حلت ترافالا المشكلات :
المشكله الاولى:
بالنسبه لمقدم الخدمه:يعاني من هوامش اقل
بالنسبه للمستهلك:يعاني من دفع اسعار اغلى مما ينبغي
سبب المشكله:ان منصات الحجز التقليديه تفرض اتفاقية تكافؤا الاس
تكافؤا الاسعار , تلزمه الاتفاقيه بزيادة (15-35%) حتى لو اراد البيع المباشر لا يستطيع تقديم الاسعار التي يريدها ولا يوجد طريقه الكترونيه متاحه
كيف حلت ترافالا المشكله
مقدم الخدمه:يحصل على نسبه من رسوم الحجز التي يقدمها
المستهلك:يدفع سعر عادل للخدمه التي يتلقاها
الحل المركزي:يتمت
الحل المركزي:يتمتع الفندق والمستهلك برؤيه كامله للتكلفه الحقيقيه من خلال بلوكتشين مشترك غير قابل للتزييف ,تاخذ ترافالا عموله عادله مقابل الخدمه
الحل اللامركزي:يمكن للمستهلك حجز خدمات السفر(نظير الى نظير)بعد اكمال اصحاب العقارات تسجيلهم يحددون الاسعار تلقائيا كما يريدون
المشكله الثانيه:المنصات التقليديه
مقدم الخدمه:يعاني من تأثير السمعه
المستهلك:يعاني من الخدمات الوهميه
سبب المشكله:
تجبر منصات الحجز التقليديه مقدم الخدمه لرفع الاسعار لمعدلات عاليه ثم تقدم خصم زائف ليشعر المستهلك بالرضا وهذا يضر سمعت الفندق وايضا المستهلك يحجم عن معاودة الحجز
حل
حل ترافالا للمشكله:
مقدم الخدمه:يمكنه تنفيذ التسعير المنطقي الذي يمثل خدمته ةعلامته التجاريه
المستهلك:بناء على الاسعار العادله امامه يقدر الخدمه يشتري او يمتنع
الحل المركزي:في نموذج التسعير المباشر لترافالا,المستهلك لم يعد مخدوع بالخصومات الكاذبه,يقيم الخدمه بكل وضوح
الحل اللام
الحل اللامركزي:
يتم استخدام معلومات احصائيه لامركزيه عبر خوارزميات معينه لأيجاد أفضل سعر غرف حسب مدخلات طلبك
أو بمعنى اشمل افضل سعر للخدمه التي تريد عبر مدخلاتك وطلبك
المشكله الثالثه:المنصات التقليديه
مقدم الخدمه:يعاني من التقييمات والمراجعات وسوءها
المستهلك:لا يثق بأغلبها هل هي مزيفه او صحيحه
سبب المشكله:
تقييمات اداء الخدمه بالعاده مدفوعه بالتجارب السلبيه(معظم المسافرين لديهم تجارب ايجيابيه ولكن لا يتم تحفيزهم على ترك تعليق)
حلول ترافالا لل
حلول ترافالا للمشكله:
مقدم الخدمه:يستفيد من المراجعات والمحتوى المحفز من قبل ترافالا
المستهلك:يثق بنسبة100% في التعليقات والمحتوى
الحل المركزي:يتم التحفيز لكتابة التجربه للحجوزات المؤكده ويتم التدقيق عليها,والمجتمع يحفزون للتصويت عليها
الحل اللامركزي: منصة تقييم لا مركزيه
الحل اللامركزي: منصة تقييم لا مركزيه محكومه بتحالف من العديد من منصات الحجوزات بحيث تمكنها من التقييم الموثق على قطاع واسع
يوجد عدة تفاصيل وخيارات
المجتمع يصوت عليها بناء ع المصلحه العامه
وتؤخذ الاغلبيه
المشكله الرابعه:المنصات التقليديه
مقدم الخدمه:غير قادر ع تقديم تجربة حجز مخصصه ومبتكره
المستهلك:تجارب مستهلكه وغير مثاليه
سبب المشكله:تركز منصات الحجز اكثر على محركات البحث يدفعون المليارات على الاعلانات التقليديه متجاهلين الثورة والبلوكتشين,الابتكار التكلونوجي بالنسبه لهم ثانوي
ترافالا:تقدم منتج عصري,متمثل في تسخير تكلونوجيا البلوكتشين وتطويعها في مجال السياحه.
ان النجاح الذي حققته شركة AIRBNB يوضح ان المستهلكين مستعدون للهجره الى المنصات التي تعمل على تمكين التسعير الاكثر معقوليه,والسماح لصغار الموردين بالمنافسه بقدر اعظم من الحريه وجعل تاثير سمعت
بقدر اعظم من الحريه وجعل تاثير سمعت المستخدمين والمراجعات الجديرة بالثقه اكثر اهميه
مافعلته AIRBNBفي تسخير التكلونوجيا وتطويعها بالسهل الممتنع,هو ماتفعله ترافالا في قطاع الفنادق بشكل لامركزي بعيد عن المنصات التقليديه, كخطه مستقبليه بدأتها في فتنام كتجربه لحل العوائق المترتبه
المشكله الخامسه:المنصات التقليديه
مقدم الخدمه:لا يمكن تقديم برامج ولاء فعاله
المستهلك:لا يمكن استرداد المكافئات او قيتها بسهوله
سبب المشكله:
منصات الحجز التقليديه توفر برامج ولاء ومكافئات رائعه وتضعها في ميزانياتها العموميه,ولكن لا يستطيعون تحفيزها فعليا في هذا النموذج التقليدي
النموذج التقليدي العقيم بالتالي لا يستطيعون تحفيز الانفاق على السفر,لان المستهلكون ينتهي بهم الامر بمكافئات اقل قابليه للاستبدال
حلول ترافالا:
مقدمي الخدمه:يستفيد من مكافئات الولاء بأكثر من طريقه
المستهلك:بكسب مكافئات الولاء يستطيع ان ينفقها أو ان يحولها الى $ بسهوله
الحل المرك
الحل المركزي:يحصل مقدموا السفر على امكانية وصول لقاعدة عملاء مليونيه فريده يتم تحفيزهم لأجراء حجوزات مستقبليه,من خلال برنامج الولاء الفريد من نوعه
الحل اللامركزي:يمكن لمقدمي الخدمه تنفيذ مكافئات ولاء مخصصه, استرداد النقود او عروض ترويجيه تسويقيه فريده باستخدام الرموز المميزهAVA
المشكله السادسه:المنصات التقليديه
مقدمي الخدمه:لا يمكنهم تقديم مجموعه متنوعه من خيارات الدفع
المستهلك:يعاني من خيارات دفع محدوده
سبب المشكله:
لا يمكن للمستهلك حجز السفر باستخدام العملات المشفره,لا تبتكر هذة المنصات المزيد من خيارات الدفع
حلول ترافالا:
مقدمي الخدمه: يستفيد من قنو
يستفيد من قنووات مبيعات جديده وفئه مليونيه تنمو بنسبة 30% شهري من العملاء الجدد دون مخاطر تذكر
المستهلك: تجربة حجز مثاليه جديده وخيارات دفع عديده
الحل المركزي:يتم تقديم مجموعه من خيارات الدفع بما في ذلك الطرق التقليديه والعملات المشفره ولا يتعرض مقدموا الخدمه لتقلبات سعر الصرف
الحل اللامركزي:
يتمتع مقدمو الخدمه بالمرونه الكامله وخيارات التخصيص سواء سيستفيد من العملات المشفره ك أحتفاظ او لا
مثل ما اسلفنا من قبل الحلول اللامركزيه طور التغيير دوما والافكار جدا كثيره والمجتمع حاكم لها ولما هو افضل وفي مصلحته
اسباب اقتناعي بالاستثمار في المشروع:
1- تحقيق ايرادات أسبوعيه بمتوسط 1M وينمو شهريا بمعدل 20%
blog.travala.com
2-نموذج (DCP) وهو عبارة عن اتفاقيات تعاقد مباشر مع ملاك المنشئات بعد استكمال الشراكات الاستراتيجيه مع المنصات العالميه(بوكينق_اكسبيديا)
وسيتم الاستفاضه فيه لاحقا
3- انفتاح ترافالا على جميع مجتمعات الكربتو من جميع الدول باستمرار عبر الشراكات بخيارات الدفع بالعملات المشفره المختلفه ,بأقل المجهودات التسويقيه والماليه تصل AVA الى هذة المجتمعات عبر مؤسسين المشاريع للعملات بأعتباراها اضافه لعملتهم
4- تستقطب ترافالا عبر برنامج الاحالات المتميز بشفافيه لامركزيه من خلال صفحتك الشخصيه بالمنصه,حيث تستقطب العديد من العملاء الجدد بعد اقتناعهم بكفائة البرنامج اللي يعطيك 25$ عن كل احاله وله نفس المبلغ بأمكانه استخدامها لحجوزاته
5- مكافأت الولاء:تقدم ترافالا مكافئات استرداد جزء من النقود لكل حجز جديد يترك تعليق بعد استخدام الخدمه وهالشي يحفز على زيادة الحجوزات الجديده , لا سيما انك تستطيع استردادها كنقود لمحفظتك
6- وجود فريق متميز يظم اكثر من 83 فرد متخصصون وذوو خبرة عالميه في تطوير البلوكتشين والتكلونوجيا الماليه وشركات السفر العالميه ومنصات التواصل التواصل الاجتماعي #team" target="_blank" rel="noopener" onclick="event.stopPropagation()">whitepaper.travala.com
7- المنصه منفتحه على السوقين الكربتو وهو الاساس بالاضافه للسوق العادي (الفيات مني)بالكردت كارد
8- النجاح اللي حققه موقع AIRBNB يلفت النظر بأن المستهلكون مستعدين للذهاب للمنصات التي تعمل على تمكين التسعير المعقول والتي تسمح لصغار الموردين بالمنافسه بقدر اكبر من الحريه وجعل تأثير سمعة المستخدمين والمراجعات الجديره بالثقه اكثر اهميه وهو ما تعمل عليه ترافالا مستقبلا عبر برنامج
عبر برنامج (DCP) وتسخير البلوكتشين واضفاء اللامركزيه لتحقيق هذا النظام
9- ترافالا لم تاتي الى السوق لمنافسة المنصات العالميه للسفر(اكسبيديا-بوكينق-اقوداوغيرها) بل جاءت لتنافس نفسها كـ (WEP3)
جاءت لتؤسس نظام عالمي جديد للمنتجات السياحيه يسهل التعامل بين الطرفين مقدم الخدمه -
بين الطرفين مقدم الخدمه - والمستهلك من نظير الى نظير بإدخال البلوكتشين واللامركزيه وتسخيرها لهذا الهدف ,وهي تعمل على هذا النظام من عام 2017 وقد انشأت ايكوسستم من الصعب لاي منافس اللحاق بها
10- قطاع واعد : صناعة السفر والسياحه في العالم سريعة النمو والتطور تنمو بمعدل 3.9% ومن
بمعدل 3.9% ومن المتوقع تحقيق ايرادات عالميه تقدر ب 2تريليون بحلول عام 2026 ولا نفغل ما فعلته الجائحه بالقطاع من خسائر حيث كانت اكثر القطاعات تضررا ولكن توقعي قرائتي الشخصيه للوضع ان عودة نمو القطاع سيكون على شكل حرف (V) وبقوه كبيره
هذا هو الوقت المناسب للاستثمار بالقطاع بنظري
11- عدد العملات انكماشي : يتم تنفيذ خطة اعادة الشراء كل 3 اشهر حتى يتم حرق 21.5M نهائيا وهو 35% من السبلاي كامل بحيث لا يتبقى سوى 40M فقط سبلاي ثابت
طبعا الحرق كل 3 اشهر ويكون حسب نشاط الحجز بالمنصه وقد تم حرق نصف مليون الى الان
راجع الرابط
blog.travala.com
12- جمع المشروع اكثر من الملايين كتمويل من رواد الاستثمار في الصناعه مثل
yellow capital
neo ecofund في الصين
crowdcube في المملكه المتحده
واخرها من عملاق الصناعه المستحدثه binanc.com بتملك جديد لـ 25% من الشركه
13- انفتاح المنصه على عالم مالي حديث يعشق رواده البلوكتشين والعملات المشفره مع عدم اغفال العمل كأي منصه تقليديه من ناحية المدفوعات التقليديه كالكرديت كارد ووجود افاق نمو عاليه خاصة بعد دمجها عبر التطبيق الصغير بمنصة بايننس bainanc pay وانفتاح عشرات الملايين واليوزرات الجديده
14- خبر إضافة عملاق المدفوعات الصيني #WeChatPay كطريقة دفع في موقع ترافالا
مما سيزيد من المستخدمين من اسيا بالأخص الصين وماليزيا باستخدام المنصه و اجراء الحجوزات بسلاسه
لاسيما ان المليار ونصف صيني هم من محبين السفر عالميا

جاري تحميل الاقتراحات...