Doaa Alsaleh, MD, MSCR
Doaa Alsaleh, MD, MSCR

@Research_Easy

12 تغريدة 25 قراءة Mar 03, 2021
🚨👩🏻‍⚕️ تحت هذه التغريدة بضيف صور و جداول تسهل فهم بعض المواضيع في الأبحاث الطبية.
التغريدة سيتم تحديثها باستمرار (أحفظوها عندكم)
#البحث_العلمي #أبحاث #الأبحاث_السريرية #فضفضة_طبيب
👏🏻👇🏻👇🏻👇🏻
تقسيم عام لأنواع تصاميم الدراسات الطبية
تقسيم عام لقوة الدراسات الطبية حسب نوع تصميم الدراسة من الأضعف أسفل الهرم للأقوى
PICOT
هو اختصار لمساعدتكم في صياغة سؤال إكلينيكي وتوجيهك لكتابة العناصر المهمة في البحث
مراحل الدراسات السريرية
تقسيم عام لأنواع تصاميم الدراسات الطبية
هذا الرسم التوضيحي مهم جداً في الدراسات السريرية Clinical Trials
يسمى ب : Consort diagram
فائدته:
⁃عرض الأرقام المتعلقة بالدراسة بطريقة واضحة و كاملة
⁃تسهيل قراءة الدراسة الكلينيكية
⁃تقييم جودة الدراسة
جدول مفيد جداً
يعطي أمثلة على الفرق بين أنواع دراسات بحثية.
مثال: نبغى نصمم دراسة لمعرفة لو فيه علاقة بين أكل الأسماك و الأمراض القلبية.
هذا الجدول يوريكم تصميم كل دراسة لدراسة الافتراضية أعلاه.
الفرق بين precision و accuracy
في الأبحاث
جدول مفيد يبين مزايا و عيوب أنواع بعض الدراسات 👌🏻
Types of data in clinical research:
أنواع البيانات مع أمثله
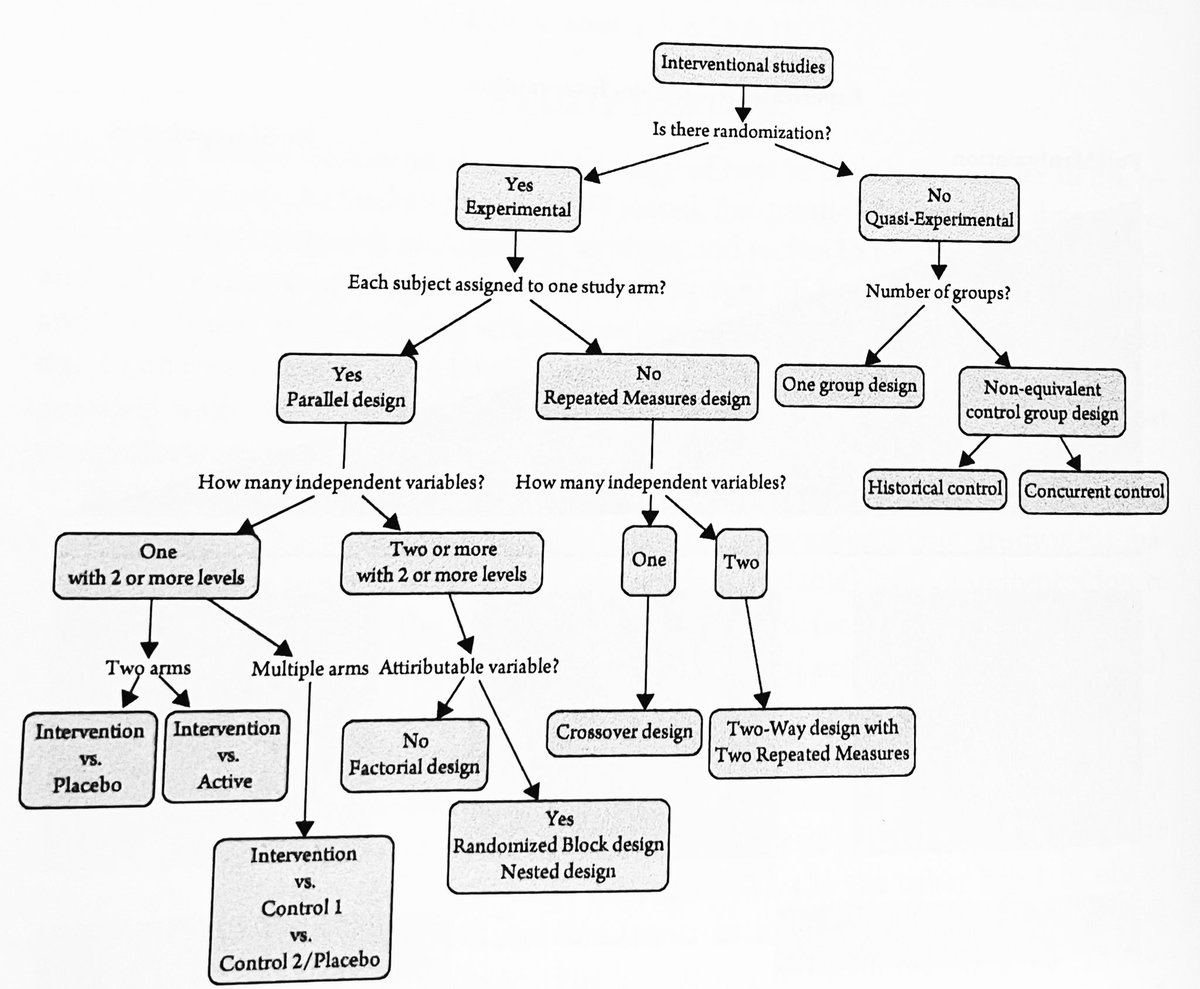
Basic study designs for interventional studies:
العناصر المهمة لل systematic review

جاري تحميل الاقتراحات...