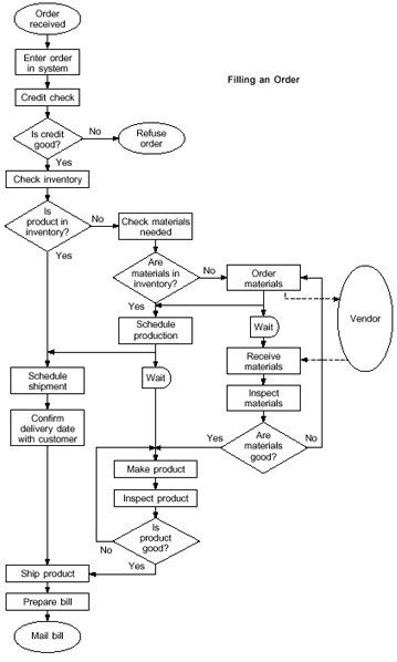
#المخطط_الانسيابي #flowchart هو صورة للخطوات المنفصلة لعملية ما بترتيب تسلسلي.
في هذا #الثريد سنتطرق لأساسيات تعلم المخطط
في هذا #الثريد سنتطرق لأساسيات تعلم المخطط
وهي أداة عامة يمكن تكييفها لمجموعة متنوعة من الاستخدامات
✅ يمكن استخدامها لوصف #العمليات #التشغيلية ، مثل عملية التصنيع أو العملية #الإدارية أو العملية أو خطة #المشروع.
✅كذلك هي أحدى أداوات #التحليل الشائعة.
✅واحدة من سبع أدوات أساسية للجودة.
✅ يمكن استخدامها لوصف #العمليات #التشغيلية ، مثل عملية التصنيع أو العملية #الإدارية أو العملية أو خطة #المشروع.
✅كذلك هي أحدى أداوات #التحليل الشائعة.
✅واحدة من سبع أدوات أساسية للجودة.
متى يتم استخدام المخطط الانسيابي؟
◦لتطوير وفهم كيفية إجراء العملية الحالية
◦ لدراسة عملية لعمل تحسين عليها
◦ للتواصل مع الآخرين عن كيف تتم العملية
◦ عندما تكون هناك حاجة إلى تواصل أفضل بين الأشخاص المشاركين في نفس العملية
◦ لتوثيق العملية
◦ عند التخطيط لمشروع
◦لتطوير وفهم كيفية إجراء العملية الحالية
◦ لدراسة عملية لعمل تحسين عليها
◦ للتواصل مع الآخرين عن كيف تتم العملية
◦ عندما تكون هناك حاجة إلى تواصل أفضل بين الأشخاص المشاركين في نفس العملية
◦ لتوثيق العملية
◦ عند التخطيط لمشروع
إجراءات عمل مخطط انسيابي
أولاً تحتاج الى بعض الادوات البسيطة وهي ورق الملاحظات اللاصقة أو البطاقات ، وقطعة كبيرة من ورق اللوح الورقي ، وأقلام ماركر للكتابة على اللوحة.
أولاً تحتاج الى بعض الادوات البسيطة وهي ورق الملاحظات اللاصقة أو البطاقات ، وقطعة كبيرة من ورق اللوح الورقي ، وأقلام ماركر للكتابة على اللوحة.
الخطوات:
١- حدد العملية المراد تخطيطها.
اكتب عنوانه في الجزء العلوي من ورقة العمل.
٢- ناقش وقرر حدود عمليتك: أين ومتى تبدأ العملية؟ أين ومتى تنتهي؟ ناقش وقرر مستوى التفاصيل التي سيتم تضمينها في الرسم التخطيطي.
١- حدد العملية المراد تخطيطها.
اكتب عنوانه في الجزء العلوي من ورقة العمل.
٢- ناقش وقرر حدود عمليتك: أين ومتى تبدأ العملية؟ أين ومتى تنتهي؟ ناقش وقرر مستوى التفاصيل التي سيتم تضمينها في الرسم التخطيطي.
٣- قم بالعصف الذهني للأنشطة التي تتم. اكتب كل منها على بطاقة أو ورقة لاصقة.
٤- رتب الأنشطة بالتسلسل الصحيح.
٥- عندما يتم تضمين جميع الأنشطة ويوافق الجميع على أن التسلسل صحيح ، ارسم أسهمًا لإظهار تدفق العملية.
٦- راجع المخطط الانسيابي مع الآخرين المشاركين في العملية الموظفين.
٤- رتب الأنشطة بالتسلسل الصحيح.
٥- عندما يتم تضمين جميع الأنشطة ويوافق الجميع على أن التسلسل صحيح ، ارسم أسهمًا لإظهار تدفق العملية.
٦- راجع المخطط الانسيابي مع الآخرين المشاركين في العملية الموظفين.
جاري تحميل الاقتراحات...