إبراهيم الحسين
إبراهيم الحسين

@IBRQ1992

51 تغريدة 188 قراءة Oct 30, 2020
اكتب قصتها قبل ان تستثمر فيها.
في هذا الثريد سأكتب عن شركة الصحراء العالمية للبتروكيماويات (سبكيم). قراءة لتاريخ الشركة واستقراء للبيانات المنشروة وتحليل للمؤشرات المالية.
موعدنا الليلة بإذن الله
تأسست سبكيم في 22 ديسمبر 1999م بقرار من وزير التجارة رقم (1435) كشركة سعودية مساهمة مغلقة برأس مال مدفوع بالكامل قدره 500 مليون ريال سعودي مقسم إلى 10 مليون سهم بقيمة اسمية قدرها 50 ريالاً للسهم الواحد. يقتصر الاكتتاب في أسهمها على المؤسسين.
#تحليلات_إبراهيم
نشأت على يد شركات من القطاع الخاص وأفراد وتمثل الملكية الأكبر عند التأسيس لمجموعة الزامل القابضة بنسبة 14.13% من رأس المال ومجموعة الصناعات الوطنية بنسبة 11.46% وشركة العليان المالية بنسبة 9.59% وفي المرفق توضيح للمساهمين الرئيسين.
تتمثل الأنشطة الرئيسية للشركة في امتلاك وإنشاء وتشغيل وإدارة المشاريع الصناعية وتصنيع وبيع المواد وخصوصًا في مجال الصناعات الكيميائية والبتروكيميائية. إن سبكيم تستثمر بتكاليف على مشاريع تحت التطوير وفيما بعد يصبح كل مشروع شركة مستقلة لها سجلها التجاري.
ويتم بعد ذلك تحويل التكاليف من قبل سبكيم إلى الشركات المستقلة عند إنشاءها، بدأت سبكيم بمصنعين وبعد 20 عام اصبح عدد شركاتها 26 شركة وأصول تفوق 23 مليار ريال وتنوع محفظة منتجات تفوق 18 منتج من مواد أساسية ووسيطة حيث تفوق الطاقة الإنتاجية لسبكيم وشركاتها التابعة 7.5 مليون طن.
عندما ننظر إلى التطور المتسارع لرأس المال في أقل من عشرين عام يتضح لنا مدى سرعة تطور الشركة بغرض الاستثمار في منتجات نوعية تتفرد بها على المستوى المحلي ولكن هذا التطور السريع في التوسع ذا تكلفة عالية وضريبته في زيادة قروض الشركة.
تمت اول زيادة لرأس المال سنة 2003م ليرتفع إلى 650 مليون ريال عن طريق اصدار 3 ملايين سهم بقيمة اسمية قدرها 50 ريال للسهم الواحد. وفي مايو 2005م تمت زيادة رأس المال للمرة الثانية بمقدار 850 مليون ريال ليصل إلى 1.500 مليون ريال مقسم إلى 30 مليون سهم بقيمة اسمية 50 ريال للسهم الواحد.
ثم جاء قرار مجلس الوزراء رقم 41 بتاريخ 27/2/1427هـ والذي قضى بتجزئة أسهم الشركات المساهمة (1:5) لتصبح القيمة الاسمية للسهم 10 ريالات ونتج عن ذلك زيادة عدد أسهم الشركة إلى 150 مليون سهماً مقارنة ب 30 مليون سهم. وهذا القرار تم قبل أن تطرح الشركة اسهمها بقترة وجيزة.
وفي سبتمبر 2006م تحولت الشركة من مساهمة مغلقة إلى عامة بعد عملية طرح عام قام بها المساهمون المؤسسون وتضمنت طرح 45 مليون سهم عادي تمثل 30% من أسهم رأس مال الشركة بسعر اكتتاب بلغ 55 ريال، بقيمة اسمية 10 ريال وعلاوة اصدار 45 ريال. وافتتح السهم لأول يوم إدراج على 45 ريال !!
وفي مايو 2007م أقرت الجمعية العامة غير العادية زيادة رأس المال من خلال رسملة جزء من أرباح الأسهم بمنح كل مساهم سهمًا واحدًا مقابل كل ثلاثة أسهم يملكها (3:1)، وهو ما رفع رأس المال من 1,5 مليار ريال إلى 2 مليار ريال سعودي لييرتفع عدد الاسهم من 150 مليون سهم إلى 200 مليون سهم.
وفي فبراير 2008م رفعت سبكيم رأس مالها من 2 مليار إلى 3,333,333,330 ريال من خلال اصدار أسهم حقوق أولوية (3:2) بسعر اكتتاب للسهم 15 ريال - علاوة اصدار 5 ريال وقيمة اسمية 10 ريال- بإجمالي 2 مليار ريال بعد إصدار (133,333,333) سهم، ليرتفع عدد اسهم الشركة (333,333,330 ) سهم.
لم تكتفي سبكيم بالزيادة السريعة لرأس المال في فترة 10 سنين وإنما اتجهت الشركة للبحث عن استحواذات واندماجات ودخلت في مفاوضات بدأت في 4 يونيو 2013م مع شركة الصحراء على أساس معامل تبادل 0.685 سهم جديد في سبكيم مقابل كل سهم في شركة الصحراء.
وعليه، فإن سبكيم ستصدر لمساهمي الصحراء إذا اكتمل الاندماج المقترح 300,574,575 سهماً جديداً مقابل كافة الأسهم التي يملكونها، وبذلك سيصبح الإجمالي بعد اكتمال الاندماج 667,241,241 سهماً وبرأس مال قدرة 6,672,412,410 ريال سعودي.
ولكن الاندماج المقترح تم تأجيله كما اعلنت سبكيم في 8 يونيو 2014م بسبب صعوبة تحقيق هيكلة مقبولة ومتاحة نظامياً من الجهات المختصة تضمن بقاء الشركتين وتمكن من تحقيق التكامل التشغيلي، لذلك قررت الشركتان تأجيل المفاوضات التجارية وتأجيل الدخول في عملية الاندماج المقترح في ذلك الوقت.
لتنتهي قصة الاندماج بدون نتائج وتعود مرة أخرى بفكرة استحواذ ففي 13 مارس 2018م وبعد شهورمن الاستئناف الأولي أعلنت سبكيم في 21 مايو 2019م عن إتمام صفقة الاستحواذ مع شركة الصحراء للبتروكيماويات وتغيير اسم الشركة إلى شركة الصحراء العالمية للبتروكيماويات (سبكيم).
زادت سبكيم عدد اسهمها إلى733,333,332 سهماً، يمتلك منها مساهمي شركة سبكيم 366,666,666 سهماً بنسبة 50% من رأس المال، ويمتلك مساهمي شركة الصحراء 366,666,666 سهماً بنسبة 50% من رأس المال. يعتبر الكيان الجديد رابع أكبر شركة بتروكيميائية بعد سابك وكيان وبترورابع مدرجة بالسوق السعودي.
في نهاية 2018م بلغ مجموع شركات سبكيم 15 شركة تختص عملياتها مابين الإنتاج والإدارة والتشغيل والخدمات. بإنتاج إجمالي لمصانع الشركة القائمة 2.4 مليون طن متري. وبعد الأستحواذ ارتفع عدد الشركات التابعة إلى 26 شركة ومن المتوقع أن يصل إجمالي إنتاج مصانع الشركة القائمة 4.4 مليون طن متري.
من الإهداف التي ستحققها صفقة الاستحواذ بشكل مختصر بناءً على ما ذكرتها تعاميم مجالس الإدارة للشركتين 1.تعزيز مجموعة المنتجات 2.تنويع إمدادات المواد الأولية. 3.تعزيز الكفاءة والقدرة الإنتاجية للأصول الصناعية القائمة في الجبيل لكل من سبكيم والصحراء.
4.الاعتماد على المزايا التنافسية والإمكانيات المجانية لشركة الصحراء وسبكيم 5. توفير مقومات التكامل.ومن المتوقع أن يحقق الكيان الجديد منافع وفوائد تقدر بأن تكون ما بين 175 مليون – 225 مليون ريال سعودي سنوياً كزيادة متكررة في الأرباح قبل خصم الفوائد والضرائب وتكاليف الاستهلاك.
ومن المتوقع أن تتحقق هذه المنافع المحتملة بشكل كامل بنهاية السنة الثالثة من تاريخ إتمام الصفقة 2022م، وسيتطلب تحقيق هذه المنافع المحتملة تكبد المجموعة المشتركة تكاليف غير مكررة من 0.5 – 0.75 ضعف مبلغ المنافع.
الشركات التابعة والمنتجات: الشركة العالمية للميثانول تأسست في عام 2002م برأس مال 360970000 ريال سعودي تمتلك سبكيم 65% منها فيما تعود النسبة الباقية، 35%، للشركة اليابانية العربية للميثانول المحدودة ويتمثل نشاط الشركة في إنتاج الميثانول.
بدأت الشركة الانتاج في نوفمبر 2004م وبلغت مرحلة التشغيل التجاري الكامل في أوائل ديسمبر 2004م. يستخدم الميثانول كمادة أولية تدخل في تصنيع منتجات أخرى. وتشمل أوجه استخدامه الرئيسية في صناعة الفورمالدهيد وأيضا في صناعة بيوتال الأثير الثلاثي الميثيل (MTBE).
وهو مادة تضاف إلى الجازولين لدعم الأوكتين، وحامض الأسيتيك (AA)، وثنائي ميثيل تريبثاليت (DMT) مادة أولية تستخدم في صناعة البوليستر. وتاريخياً استخدم ما يقارب ثلثي إنتاج الميثانول العالمي في هذه التطبيقات. كانت أسعار الميثانول تتراوح تاريخياً ما بين 100 و 250 دولار أمريكي للطن.
الشركة العالمية للدايول تأسست في عام 2002م برأس مال 431250000 ريال سعودي، كانت تسمى قديمًا بشركة الخليج للصناعات الكيميائية المتقدمة تمتلك سبكيم 53.91% من رأس المال، المؤسسة العامة للتقاعد 19.13%، المؤسسة العامة للتأمينات الإجتماعية 9.56%، عبداللطيف البابطين وشركاه 4.35%
الشركة العربية للتموين والتجارة (إسترا) 4.35%، شركة هنتزمان أم أيه للاستثمار 4.35%، شركة ديفي بروسيس تكنولوجي 4.35%، ويتثمل نشاط الشركة في إنتاج البيوتانديول ومشتقاته من مادة ماليك انهايدرايد ورباعي هيدروفيرون وجاما بيترلاكتون. وقد بدأت الإنتاج التجاري في الربع الأول من2006م.
هناك العديد من المشتقات التي يتم إنتاجها من البيوتانديول (BDO) والتتراهيدروفوان (THF) وجاما بوتيرلاكتون (GBL). بالإضافة إلى استخدامه كمادة أولية لإنتاج مواد وسيطة، يستخدم البيوتانديول بصفة رئيسية كمونمور في إنتاج PBT وهو عبارة عن مادة بلاستيكية حرارية تصنعها شركات مثل دوبونت.
والتي تصنعها سبكيم بإحدى شركاتها كما يستخدم بولي بيوتيلين ترفثلايت (PBT) في صناعة المنتجات البلاستيكية ومواد التغليف. وبينما يلقى التتراهيروفوران بعض الاستخدامات في تطبيقات المذيبات، فإن استخدامه الرئيس هو كمادة أولية لصناعة PTMEG التي تنضم إلى البيوتانديول في صناعة البوليستر.
الشركة العالمية للأسيتيل المحدودة تأسست في عام 2006م برأس مال 1003000000 ريال سعودي، تمتلك سبكيم 87% من رأس المال بينما الجزء المتبقي من نصيب شركة هيلم الألمانية بنسبة 10%، والهيئة العامة للأوقاف بنسبة 3%، يتمثل نشاطها في إنتاج حمض الأسيتيك وأنهايدرايد حمض الأسيتيك.
يستخدم حمض الاسيتيك كلقيم لإنتاج أسيتات الفينيل الأحادي والتي تقوم بإنتاجه الشركة العالمية لخلات الفينيل المحدودة والتي تأسست عام 2006م برأس مال 676000000 ريال سعودي وتمتلك سبكيم 87% من رأس مالها ويستخدم أسيتات الفينيل الأحادي كلقيم لإنتاج أسيتات البولي فينيل وكحول البولي فينيل.
والذي تنتجه الشركة العاليمة للبوليمرات التي تأسست في عام 2009م برأس مال 703200000 ريال سعودي، تمتلك سبكيم بنسبة 25%، والنسبة الأكبر لشركة هانوا الكورية، ويتمثل نشاطها في إنتاج بولي اسيتات الفينيل وكحول البولي فينيل واسيتات الفينيل.
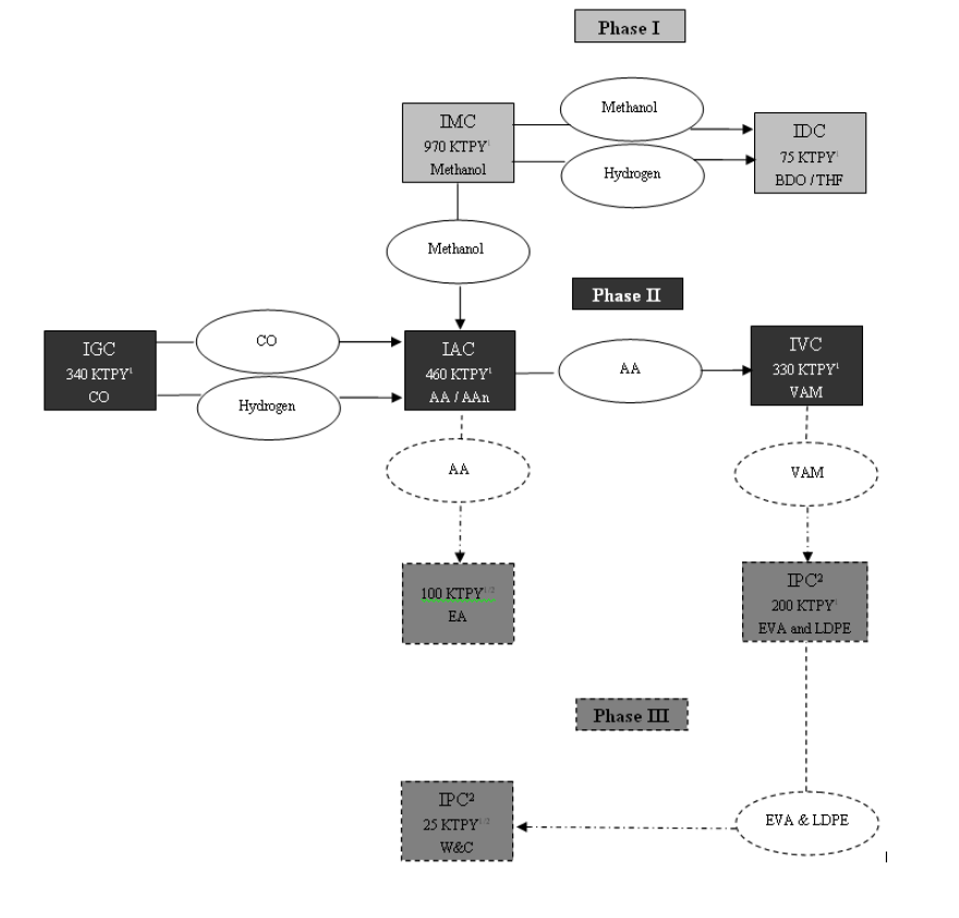
ما ذكرته آنفاً هو لتوضيح ترابط عمليات سبكيم وشركاتها وعلاقة مصانعها ببعضها البعض ولن ندخل في تفاصيل أعمق لأنها تخصصية أكثر وسأرفق لكم جدول يوضح شركات سبكيم ومنتاجاتها والطاقة الإنتاجية.
مخاطر العمليات المتكاملة تظهر عندما يتوقف مصنع للقيم معين فإنه قد يؤثر على خط كامل من المنتجات ووهناك مميزات أيضاإ للتكامل هو تقليل التكاليف وزيادة الكفاءة. في المرفق نماذج لتكامل عمليات سبكيم
نموذج لمجمع الأوليفينات
تتركز أغلب إيرادات سبكيم في آسيا بنسبة 28% وإيرادات داخلية لتكامل العمليات بنسبة 23% ومحلية بنسبة 13% وشبه القارة الهندية بنسبة 14% وفي المرفق تحليل جغرافي للإيرادات.
ومن المخاطر التي قد تواجه سبكيم:مخاطر السيولة، مخاطر السوق، مخاطر الإسعار، مخاطر العملات، مخاطر السلع ومخاطر التشغيل وقد أوضحت سبكيم اسلوب التعامل معها في تقرير مجلس الإدارة 2019م. وكمثال على أثر المخاطر في ربحية الشركة سنتطرق إلى قرار رفع أسعار اللقيم وأثره على الشركة
فعندما صدر قرار مجلس الوزراء بتاريخ 28 ديسمبر 2015م بشان تعديل أسعار منتجات الطاقة، وضحت سبكيم بان الأثر المالي على الشركة يقدر حوالي ب 120 مليون ريال وسيظهر هذا الأثر المالي على النتائج المالية السنوية الموحدة للشركة بداية من الربع الأول للعام 2016م.
وقدرت الصحراء بأن الأثر المالي على شركتها من زيادة أسعار غاز الايثان واسعار الكهرباء و غاز الوقود ستؤدي إلى إرتفاع تكاليف الإنتاج بنسبة تبلغ حوالي 3%. أما بالنسبة لغاز اللقيم البروبان فمن المتوقع أن يكون الأثر المالي محدوداً بناءً على التوقعات الحالية للتسعير.
وبناءً على تكاليف الإنتاج للعام المالي 2015م فإن الأثر يقدر تقريباً ب 31 مليون بمجموع 151 مليون على الشركتين ويتضح الأثر على ربحية الشركتين لآخر اربع سنين من عام 2020م
الجدير بالذكر قبل الدخول في التحليل المالي أن نتطرق إلى شراء الشركة لأسهمها كاسهم خزينة حيث أعلنت سبكيم في 9 ديسمبر 2019م بأنها ستشتري 10% من اسهمها على دفعات وستحتفظ بها كاسهم خزينة وهو مايعادل 73,333,333 سهم عن طريق النقد المتوفر والتسهيلات الإئتمانية.
وهنا استعراض للقوائم المالية للشركة للفترة من 2006-2019 وسيتم تحديث النتائج السنوية مستقبلاً تحت هذا الثريد📋💰📊📈📉
- قائمة المركز المالي:
- قائمة الدخل :
- قائمة التدفقات النقدية :
المؤشرات المالية وهي أهم مافي هذا الثريد وسوف استعرض معكم أهم المتوسطات للفترة من 2006-2019:
- متوسط القيمة الدفترية 15.16 ريال
- متوسط ربحية السهم 1.37 ريال
- متوسط التوزيع النقدي من للسهم 0.8 ريال
- متوسط نسبة التوزيع لسعر السهم 4%
- متوسط المكرر الربحي 29.5 مرة
- متوسط العائد على حقوق المساهمين 9%
- متوسط العائد على الموجودات 4%
- متوسط العائد على رأس المال 15%
- متوسط القروض لحقوق المساهمين 77%
- متوسط نصيب السهم الواحد من النقد 6.12 ريال
- متوسط هامش صافي الدخل 18%
وهنا توضيح بالمنحنى للمؤشرات المالية:
1. العلاقة بين القيمة الدفترية والسوقية للسهم📈📉:
2.العلاقة بين ربحية السهم والتوزيع النقدي : 📉📈
3. تحليل الهوامش📊:
4. تحليل العوائد📊:
5. مقارنة بين العائد السنوي والقروض📊 :
واخيراً اتمنى بأن وفقت وتذكر بأن الاستمثار هو رحلة عمرية طويلة فيها من النجاح والإخفاق وهو الأقرب لحياتنا حيث أنه يعكس تداول الأيام.
تنويه : إن هذا التحليل جهد شخصي وليس هناك أي علاقة لجهة العمل التي اعمل بها بهذا التحليل وقد تحتمل الخطأ والنسيان وليست توصية بالبيع أو الشراء في الشركة وإنما استقراء وتحليل للبيانات المالية المنشورة

جاري تحميل الاقتراحات...