العلماء قدرو يخلو الفيران تتصاب بفايروس الكورونا، دا خبر مهم ؟ 🤷🏽♂️
مهم ايوا
لمن تصيب الفيران بالمرض بتقدر تعرفو بيعمل شنو في البني آدمين و ممكن تستخدم الفيران لتجارب اللقاحات
مهم ايوا
لمن تصيب الفيران بالمرض بتقدر تعرفو بيعمل شنو في البني آدمين و ممكن تستخدم الفيران لتجارب اللقاحات
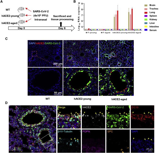
ف فايروس الكورونا سبب الجائحة الحالية هو SARS-CoV-2 و بيعمل الالتهاب الرئوي الإتسما كوفيد-١٩
فايروس الكورونا بيدخل الجسم عن طريق مستقبل اسمو angiotensin-converting enzyme 2 (hACE2)
و h دي stands for human
فايروس الكورونا بيدخل الجسم عن طريق مستقبل اسمو angiotensin-converting enzyme 2 (hACE2)
و h دي stands for human
اي كائن بيفتقر للمستقبل دا ف الفايروس ما بيقدر يصيبو
العملوهو الصينين هو استخدامهم لتقنية الـ CRISPR/Cas9وتعديلهم للفيران وراثيا بحيث انها يكون عندها مستقبل الفايروس (الـ angiotensin-converting enzyme 2 (hACE2))،و متى ما الفيران امتلكت المستقبل ف عند تعرضها للفايروس حتصاب بالعدوى
العملوهو الصينين هو استخدامهم لتقنية الـ CRISPR/Cas9وتعديلهم للفيران وراثيا بحيث انها يكون عندها مستقبل الفايروس (الـ angiotensin-converting enzyme 2 (hACE2))،و متى ما الفيران امتلكت المستقبل ف عند تعرضها للفايروس حتصاب بالعدوى
و فعلا؛ بعد تعريض الفيران المُهندسة وراثيا للفايروس لاحظو ظهور المرض و زيادة في نسخ الفايروس و اعدادو
الفيران كانت من اعمار مختلفة، وزي ما بيحصل في البني آدمين فأكبرهم سنا هم الظهرت عليهم الاعراض اشد و بيكون افراز الـcytokines عندهم اكتر
الفيران كانت من اعمار مختلفة، وزي ما بيحصل في البني آدمين فأكبرهم سنا هم الظهرت عليهم الاعراض اشد و بيكون افراز الـcytokines عندهم اكتر
اكتر الفايروس في الفيران اتلقى في الجهاز التنفسي و المخ! ودي حاجة غريبة و مختلفة عن البني ادمين لانو قِلّة من مرضى الكورونا ظهرت عليهم اعراض جهاز عصبي، لكن الغالبية العظمى ظهرت عليهم اعراض جهاز تنفسي
و كمان لقو انو العدوى عن طريق الجهاز الهضمي ممكن تعمل التهاب رئوي، بس كمية الفايروس المفروض يتعرض ليها الفار في جهازو الهضمي عشان تعمل المرض مفروض تكون اكتر بعشر مرات من كمية الفايروس البتعمل التهاب عن طريق الاستنشاق بالأنف،
ودا بيعني انو الاصابة عن طريق الانف و الاستنشاق اسهل من الاصابة عن طريق الجهاز الهضمي (بالخشم)
و الدراسة اشارت لامكانية العدوى عن طريق البراز (fecal-oral transmission) للأسباب التالية:
اولا: بعض مرضى الكورونا بيجو بأعراض جهاز هضمي زي وجع بطن، فقدان شهية و اسهال
اولا: بعض مرضى الكورونا بيجو بأعراض جهاز هضمي زي وجع بطن، فقدان شهية و اسهال
ثانيا: انسجة و خلايا الجهاز الهضمي توجد بها مستقبلات ACE2 كتيرة، و متى ما اتوجدت المستقبلات دي فالفايروس بيقدر ينسخ نفسو
ثالثا: عدة دراسات اشارت لانو الفايروس بيحصل ليهو shedding و بيتلقي في براز بعض المصابين
ثالثا: عدة دراسات اشارت لانو الفايروس بيحصل ليهو shedding و بيتلقي في براز بعض المصابين
رابعا: من دراسات سابقة لفايروس SARS-CoV المُسبّب لمرض متلازمة ضيق التنفس الحادة (سارس) و فايروس MERS-CoV المُسبّب لمتلازمة الشرق الأوسط التنفسية (MERS) فالفايروسين بيكونو viable في ظروف بيئية ملائمة لحدوث العدوى عن طريق البراز، وكذلك الحال بالنسبة لفايروس كورونا الجديد.
امكانية جعل الفيران عُرضة للإصابة بفايروس الكورونا بيفتح ابواب خاصة قدام تجارب اللقاحات و بيخلينا نفهم المرض اكتر.
جاري تحميل الاقتراحات...